芯片简介
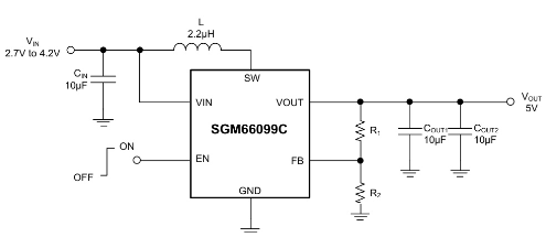
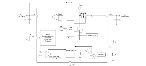
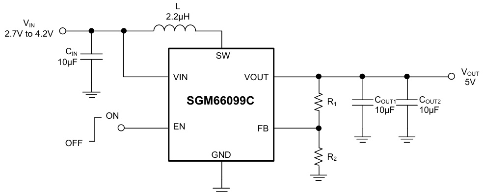
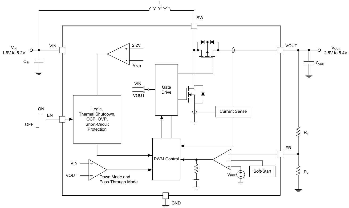
SGM66099C是一款超低静态电流同步升压转换器,输入电压范围1.6V至5.2V,适用于锂锰电池、镍氢电池和锂离子充电电池。具有可调输出电压(2.5V至5.4V)、1.2MHz固定频率、93%峰值效率,集成同步整流器、输出断开功能、短路保护、过压保护和热关断保护。特性包括超低静态电流(0.05µA至7µA)、节能模式、down模式调节输出电压,以及真断开功能。内部由控制电路、同步整流器、反馈调节电路和保护电路组成。
芯片特点:
输入1.6V~5.2V
输出2.5V~5.4V
输出0.3A
内置MOS
1.2MHz
使能
软启动





