芯片简介
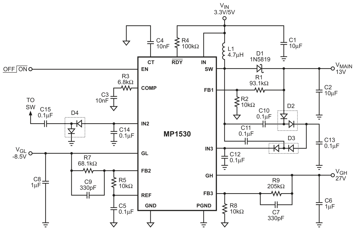
MP1530是一款集成三重输出升压转换器与线性稳压器的DCDC解决方案,专为TFTLCD面板供电设计。内置1.4MHz固定频率升压转换器、正/负线性稳压器及250mΩMOSFET开关,支持高达95%效率。提供内部电源序列控制、软启动功能及逐周期过流保护,采用紧凑型16引脚QFN或TSSOP封装。
芯片特点:
输入2.7V~5.5V
输出22V/38V/upto20V
内置MOS
1.4MHz
使能
软启动

MP1530是一款集成三重输出升压转换器与线性稳压器的DCDC解决方案,专为TFTLCD面板供电设计。内置1.4MHz固定频率升压转换器、正/负线性稳压器及250mΩMOSFET开关,支持高达95%效率。提供内部电源序列控制、软启动功能及逐周期过流保护,采用紧凑型16引脚QFN或TSSOP封装。
描述DCDC升压,电源输入3V~7V,输出12V~24V方案,MP1530 是一款三输出升压转换器和线性稳压器,专为 TFT LCD 面板设计。它集成了一个固定的频率升压转换器和两个正负线性稳压器。输入电压范围为 2.7V 至 5.5V,最大开关电流限制为 2.8A,支持高达 22V 的升压输出。正线性稳压器和负线性稳压器分别提供 20mA 的输出电流。该器件采用 16 引脚 QFN (3x3mm) 或 TSSOP 封装。
RoHSSMT扩展库
3000个/圆盘
总额¥0
近期成交1单
描述MP1530 是一款三输出升压转换器加上线性稳压器,设计用于为 TFT LCD 面板供电。它结合了一个固定频率的升压转换器和正负线性稳压器,提供完整的 DC/DC 解决方案。输入电压范围为 2.7V 至 5.5V,最大开关电流限制为 2.8A,支持 1 到 3 个输出在一个封装内。升压转换器最高可达 22V,正线性稳压器输出电流为 20mA,负线性稳压器输出电流也为 20mA。开关频率为 1.4MHz,效率高达 95%。
RoHSSMT扩展库
2500个/圆盘
总额¥0
近期成交12单