芯片简介
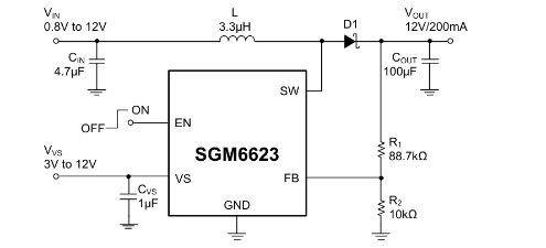
SGM6623是一款高效升压DC/DC开关稳压器,支持0.8V至12V输入电压,可调节输出3.3V至13V,效率高达90%。集成4.4A电流限制开关,采用600kHz固定开关频率,内置软启动、过流保护、热关断及开环过压保护功能,配备使能控制引脚。
芯片特点:
输入0.8V~12V
输出3.3V~13V
内置MOS
600kHz
使能
软启动

SGM6623是一款高效升压DC/DC开关稳压器,支持0.8V至12V输入电压,可调节输出3.3V至13V,效率高达90%。集成4.4A电流限制开关,采用600kHz固定开关频率,内置软启动、过流保护、热关断及开环过压保护功能,配备使能控制引脚。
描述SGM6623是一款高效率的微型DC/DC升压转换器,适用于电池备份和待机电源系统。输入电压范围为0.8V至12V,输出电压范围为3.3V至13V,最大输出电流为4.4A。工作频率为600kHz,具有软启动功能和多种保护特性。
SMT扩展库
3000个/圆盘
总额¥0
近期成交72单