芯片简介
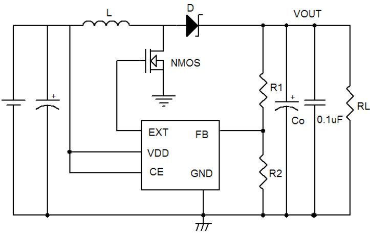
ME2109D515M5G是一款CMOS升压开关稳压器,集成参考电压源、振荡电路、误差放大器、相位补偿电路及PWM/PFM控制电路,需外接N沟道MOSFET以实现高效率和高输出电流。特性包括0.9V低启动电压、PWM/PFM自动切换控制、±2%输出电压精度及2ms软启动功能,适用于需要外部电感、二极管和电容的升压应用场景。
芯片特点:
输入0.9V~6V
输出<20V
300kHz
使能
软启动

ME2109D515M5G是一款CMOS升压开关稳压器,集成参考电压源、振荡电路、误差放大器、相位补偿电路及PWM/PFM控制电路,需外接N沟道MOSFET以实现高效率和高输出电流。特性包括0.9V低启动电压、PWM/PFM自动切换控制、±2%输出电压精度及2ms软启动功能,适用于需要外部电感、二极管和电容的升压应用场景。
描述ME2109系列是一款CMOS升压开关稳压器,主要由参考电压源、振荡电路、误差放大器、相位补偿电路和PWM/PFM切换控制电路组成。该产品适用于需要高效率和高输出电流的应用。
SMT扩展库
3000个/圆盘
总额¥0
近期成交14单