芯片简介
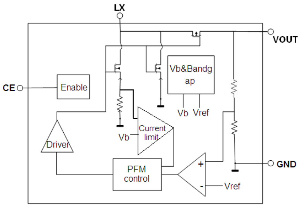
ME2188系列是高效率PFM同步升压DC-DC转换芯片,采用同步整流技术实现93%转换效率。具备0.9V低启动电压、7uA低静态电流特性,支持1.9V~5.0V可选输出电压并实现±2%精度。内置控制电路和同步开关管,外围仅需三个元件即可完成升压转换。
芯片特点:
输入0.9V~5V
输出1.9V~5.0V
输出300mA
内置MOS
320KHz
工业品

ME2188系列是高效率PFM同步升压DC-DC转换芯片,采用同步整流技术实现93%转换效率。具备0.9V低启动电压、7uA低静态电流特性,支持1.9V~5.0V可选输出电压并实现±2%精度。内置控制电路和同步开关管,外围仅需三个元件即可完成升压转换。
描述ME2188是一系列高转换效率、低功耗、高工作频率的PFM同步升压DC-DC转换芯片。芯片利用PFM控制电路,根据负载电流大小自动切换占空比系数,可获得低纹波、高效率、宽输出电压范围的一系列产品。芯片内置同步开关管及芯片的低消耗电流,有效的提高了DC-DC的转换效率和设备的使用周期。外围仅需要三个元件,就可以完成低输入电池电压升压到所需的工作电压。
SMT扩展库
1000个/圆盘
总额¥0
近期成交5单