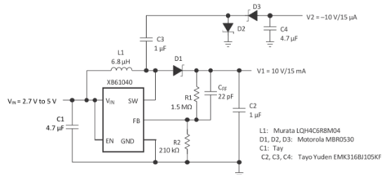
芯片简介
XB61040是一款高频升压转换器,专为中小型LCD偏置电源和白色LED背光电源设计。支持1.8V至6V输入电压范围,可调节输出电压最高达28V,采用SOT23-5封装。内部集成400mA(XB61040)或250mA(XB61041)开关电流限值的功率MOSFET,工作频率可达1MHz,具有28μA典型空载静态电流和1μA关断电流。特性包括内部软启动、优化的控制方案以实现高效率,并支持外部反馈网络调节输出电压。其功能框架包含开关引脚(SW)、反馈电路(FB)、使能控制(EN)及输入电压管理模块,适用于数码相机、PDA、手机等便携设备以及3.3V/5V至12V标准电压转换场景。
芯片特点:
输入1.8V~6V
输出28V
内置MOS
1MHz
使能
软启动




