芯片简介
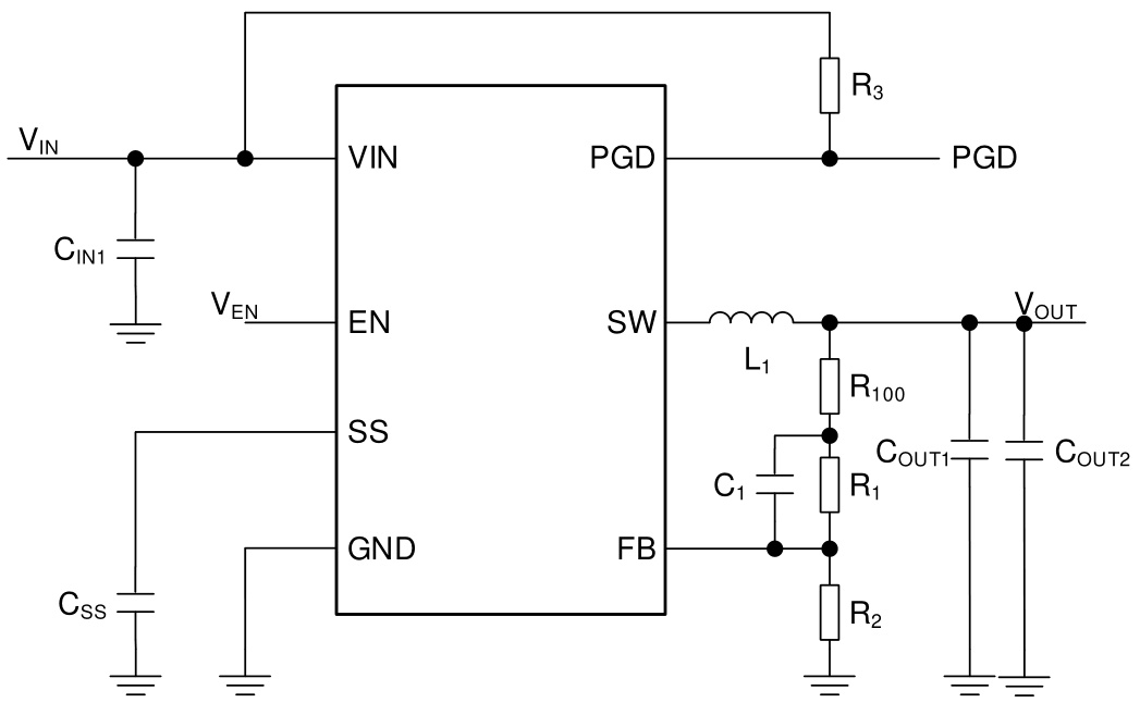
BD9S231NUX-CE2是一款符合AEC-Q100车规级认证的同步降压DC/DC转换器,内置低导通电阻功率MOSFET,支持最高2A输出电流。采用电流模式控制架构,具备高速瞬态响应和集成相位补偿电路,可通过少量外部元件构建应用。特性包括可调软启动功能、电源就绪输出及多重保护机制。内部功能框架包含误差放大器、PWM比较器、振荡器、驱动逻辑电路及多级保护模块。
芯片特点:
车规级
输入2.7V~5.5V
输出2A
内置MOS管
2.2MHz
使能
软启动

BD9S231NUX-CE2是一款符合AEC-Q100车规级认证的同步降压DC/DC转换器,内置低导通电阻功率MOSFET,支持最高2A输出电流。采用电流模式控制架构,具备高速瞬态响应和集成相位补偿电路,可通过少量外部元件构建应用。特性包括可调软启动功能、电源就绪输出及多重保护机制。内部功能框架包含误差放大器、PWM比较器、振荡器、驱动逻辑电路及多级保护模块。
描述BD9S231NUX-C是一款用于汽车应用的同步降压DC/DC转换器,内置低导通电阻MOSFET,最大输出电流为2 A,开关频率为2.2MHz,工作温度范围为-40°C至+125°C。该器件具有多种保护功能,包括输入欠压锁定保护、短路保护、过压保护、过流保护和热关断保护。
RoHSSMT扩展库
4000个/圆盘
总额¥0
近期成交3单