芯片简介
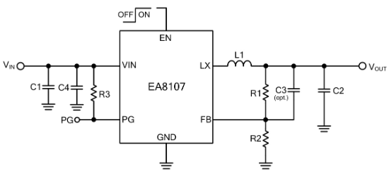
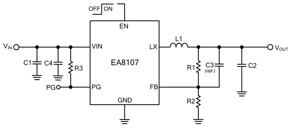
EA8107是一款高效高频同步降压DC-DC转换器,采用PWM控制,支持100%占空比低压差操作以延长便携设备电池寿命。集成同步开关提升效率并无需外部肖特基二极管,具备1.2A输出电流能力。内置1ms软启动功能及多种保护机制(过流/短路/欠压锁定/过热保护),静态电流低于1μA。内部组成包括控制电路、同步MOSFET(高侧330mΩ、低侧200mΩ)和补偿模块,适用于宽输入电压范围(2.5V-6V),可调输出最低至0.6V。
芯片特点:
输入2.5V~6V
输出1.2A
内置MOS
1.5MHz
使能
软启动




