芯片简介
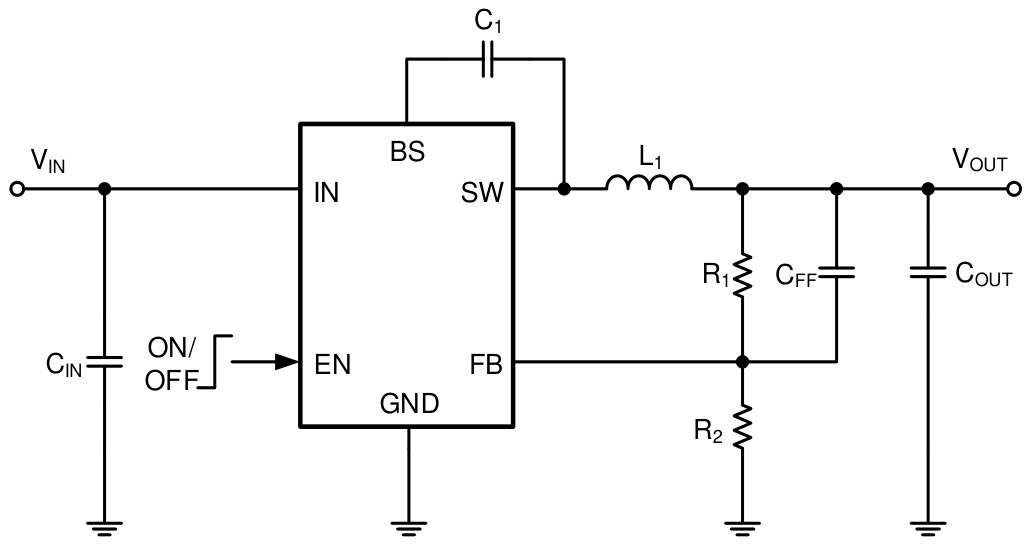
RY8310是一款高频同步整流降压开关转换器,内置功率MOSFET,支持4.5V至30V宽输入电压范围,提供1A连续输出电流。特性包含1.4MHz开关频率、内部软启动、过流保护、过压保护、强制PWM模式及热关断功能。其内部组成包含控制电路、驱动电路、误差放大器、补偿网络和保护模块,通过电阻分压器可调节输出电压(0.8V起)。
芯片特点:
输入4.5V~30V
输出1A
内置MOS
1.4MHz
使能
软启动

RY8310是一款高频同步整流降压开关转换器,内置功率MOSFET,支持4.5V至30V宽输入电压范围,提供1A连续输出电流。特性包含1.4MHz开关频率、内部软启动、过流保护、过压保护、强制PWM模式及热关断功能。其内部组成包含控制电路、驱动电路、误差放大器、补偿网络和保护模块,通过电阻分压器可调节输出电压(0.8V起)。
| 开源项目名称 | 开源项目介绍 |
|---|---|
| DC-DC降压芯片方案验证板-A版 | 该方案验证版,主要用于测试市面上常见的SOT-23封装的降压型DC/DC芯片,板子上目前集成了三种引脚排序。 |
描述RY8310是一款高频、同步整流、降压型开关模式转换器,内部集成功率MOSFET。它提供了一个非常紧凑的解决方案,可在宽输入电压范围内提供1A连续输出电流,具有出色的负载和线路调节性能。
RoHSSMT扩展库
3000个/圆盘
总额¥0
近期成交100单+