芯片简介
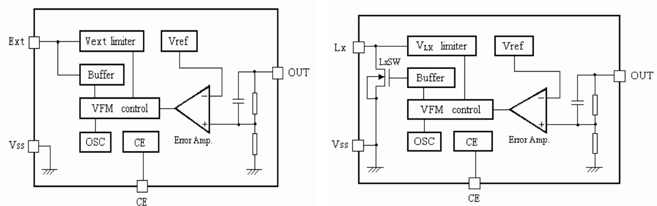
ME2108C30M5G是一款低纹波、低噪声的PFM升压DC/DC转换器,采用CMOS工艺,具有低功耗特性。输出电压可在2.0V~7.0V范围内以0.1V步进编程,典型工作频率为180KHz,效率达85%。芯片内置开关晶体管,支持CE(芯片使能)功能以降低关机模式下的功耗,需搭配外部电感、二极管和电容使用。
芯片特点:
输入0.9V~6.5V
输出2.0V~7.0V
内置MOS
180KHz
使能
工业品
ME2108C30M5G是一款低纹波、低噪声的PFM升压DC/DC转换器,采用CMOS工艺,具有低功耗特性。输出电压可在2.0V~7.0V范围内以0.1V步进编程,典型工作频率为180KHz,效率达85%。芯片内置开关晶体管,支持CE(芯片使能)功能以降低关机模式下的功耗,需搭配外部电感、二极管和电容使用。
描述ME2108系列是一款采用CMOS工艺的低功耗PFM升压DC/DC转换器IC。先进的电路设计降低了开关过程中产生的高频噪声,输出电压可在2.0~7.0V之间以0.1V为步长进行编程,最高频率为180KHz(典型值)。ME2108Xxx仅需三个外部元件即可构建低纹波、高效率的升压DC/DC转换器。此外,该系列还具备CE(芯片使能)功能,可降低关断模式下的功耗。ME2108Xxx具有低噪声、低功耗等特点,适用于电池供电的仪器。
SMT扩展库
3000个/圆盘
总额¥0
近期成交1单