芯片简介
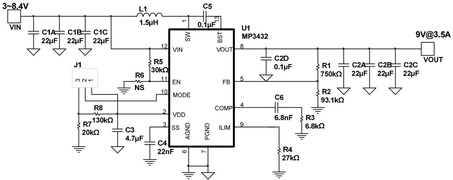
MP3432是一款宽输入范围、高集成度的同步升压转换器,支持2.7V至13V启动电压和0.8V至13V操作电压,输出电压高达16V。采用600kHz固定频率和恒定关断时间(COT)控制拓扑,集成6.5mΩ/10mΩ低RDS(ON)功率MOSFET,提供可编程开关峰值电流限制。支持脉冲跳跃模式(PSM)、强制连续导通模式(FCCM)和超声波模式(USM),具备外部软启动引脚、输入欠压锁定(UVLO)和过温保护(OTP)。
芯片特点:
输入0.8V~13V
输出VIN~16V
内置MOS
600kHz
使能
软启动




