芯片简介
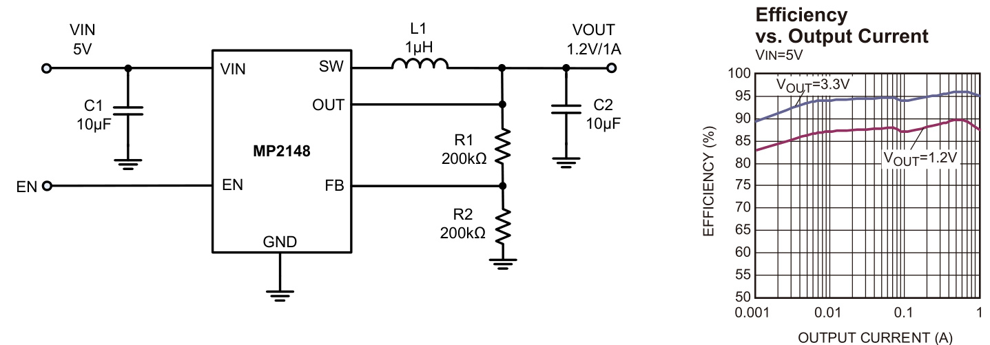
MP2148GQD-18-Z是一款1A同步降压转换器,采用恒定导通时间控制方案,提供快速瞬态响应和简化的环路稳定性。支持2.3V至5.5V输入电压范围,输出电压可调低至0.6V,具备11µA超低静态电流。集成120mΩ和80mΩ内部功率MOSFET开关,支持输出放电功能,适用于高性能DSP、无线电源、便携式设备和低功耗系统。
芯片特点:
输入2.3V~5.5V
输出1A
内置MOS
2.2MHz
使能
软启动
工业品
MP2148GQD-18-Z是一款1A同步降压转换器,采用恒定导通时间控制方案,提供快速瞬态响应和简化的环路稳定性。支持2.3V至5.5V输入电压范围,输出电压可调低至0.6V,具备11µA超低静态电流。集成120mΩ和80mΩ内部功率MOSFET开关,支持输出放电功能,适用于高性能DSP、无线电源、便携式设备和低功耗系统。
描述DCDC降压,电源输入7V以内,1A以内(小电流)方案,
RoHSSMT扩展库
5000个/圆盘
总额¥0
描述DCDC降压,电源输入7V以内,1A以内(小电流)方案,
RoHSSMT扩展库
5000个/圆盘
总额¥0
描述DCDC降压,电源输入7V以内,1A以内(小电流)方案,
RoHSSMT扩展库
5000个/圆盘
总额¥0
近期成交6单
描述MP2148 是一款单片式降压开关模式转换器,内置功率 MOSFET。它能在 2.3V 至 5.5V 的输入电压下实现 1A 的连续输出电流,具有出色的负载和线性调整率。输出电压可低至 0.6V
RoHSSMT扩展库
5000个/圆盘
总额¥0
近期成交1单