我的订单购物车(0)联系客服帮助中心供应商合作嘉立创产业服务群
领券中心备货找料立推专区爆款推荐TI订货PLUS会员BOM配单PCB/SMT工业品面板定制

TMI(拓尔微)+STI3482

(DCDC降压-(2)电源输入7V~30V-(2)1A~3A(中电流)方案)
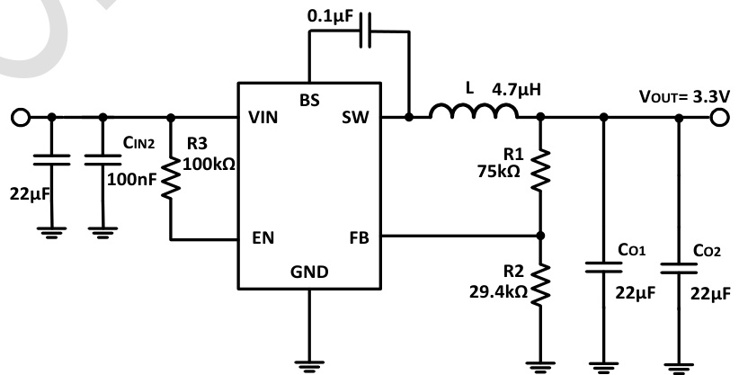
TMI(拓尔微)的STI3482系统框图
点击预览

芯片简介

STI3482和STI3484是高效同步整流降压转换器,支持4.5V至18V输入电压,提供2A/3A输出电流。采用PWM和PFM双模式控制以实现宽负载范围高效率,集成内部补偿电路和过流保护、输入过压保护、热关断功能,适用于车载USB充电器及分布式电源系统。

芯片特点:

输入4.5V~18V
输出2A/3A
内置MOS
500kHz
使能
软启动

项目参考文件

类型名称操作

方案关联商品

  • 型号/品牌/封装/类目

  • 参数/描述

  • 优惠券/标签

  • 价格梯度(含税)

  • 库存交期

  • 操作

停产 降压电源IC
STI3482
品牌
TMI(拓尔微)
封装
SOP-8
类目
DC-DC电源芯片
编号
C840539
功能类型
降压型
工作电压
4.5V~18V
输出电流
2A
开关频率
500kHz

SMT扩展库

  • 收藏
  • 对比
  • 1.7476
  • 1.3746
  • 1.2148
  • 1.0153
  • 0.9265
  • 0.8732
需订货
广东仓
0

3000/圆盘

总额0