芯片简介
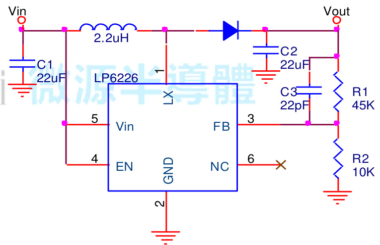
LP6226C是一款电流模式升压DC/DC转换器,内置33V1.5A功率MOSFET,支持高达94%的效率。特性包括可编程软启动、1.1MHz固定开关频率、关机电流低于1μA,输出电压可调至30V。采用电流模式控制和外部补偿网络,提供稳定的系统性能,并包含误差放大器、PWM比较器及MOSFET驱动电路。
芯片特点:
输入2.2V~5.5V
输出2.5V~30V
内置MOS
1.1MHz
使能
软启动


LP6226C是一款电流模式升压DC/DC转换器,内置33V1.5A功率MOSFET,支持高达94%的效率。特性包括可编程软启动、1.1MHz固定开关频率、关机电流低于1μA,输出电压可调至30V。采用电流模式控制和外部补偿网络,提供稳定的系统性能,并包含误差放大器、PWM比较器及MOSFET驱动电路。
描述LP6226C是一款电流模式升压DC-DC转换器,具有高达94%的效率。其内置33V、1.5A的PWM电路,支持快速环路响应和低噪声输出。该器件还具有内部补偿和软启动功能,可在关机模式下断开输出与输入的连接。
SMT扩展库
3000个/圆盘
总额¥0
近期成交1单