芯片简介
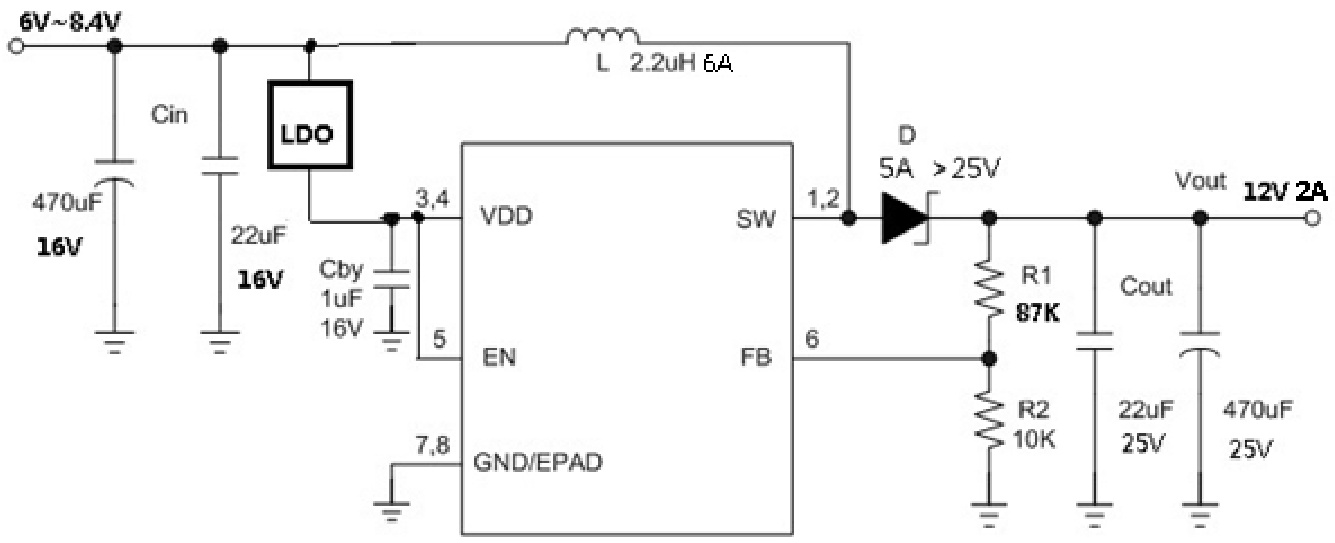
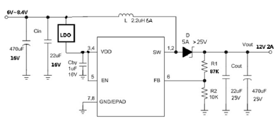
XR2682是一款高频高效升压DC/DC转换器,集成6A/40mΩ功率开关,支持最高24V输出。采用固定600KHz开关频率,可使用小型外部电感和电容,并集成软启动与补偿电路。特性包括2.7V~5.5V输入范围、高达96%的效率、电流模式控制及热关断保护。内部组成包含功率开关、反馈控制模块和软启动电路。
芯片特点:
输入2.7V~5.5V
输出24V
内置MOS
600KHz
使能
软启动

XR2682是一款高频高效升压DC/DC转换器,集成6A/40mΩ功率开关,支持最高24V输出。采用固定600KHz开关频率,可使用小型外部电感和电容,并集成软启动与补偿电路。特性包括2.7V~5.5V输入范围、高达96%的效率、电流模式控制及热关断保护。内部组成包含功率开关、反馈控制模块和软启动电路。
描述XR2682是一款高效升压DC-DC转换器,输入电压范围为2.7V至5.5V,最大输出电压可达24V,内置6A功率开关,固定600KHz开关频率,具有软启动和热关断功能。
4000个/圆盘
总额¥0
近期成交12单