芯片简介
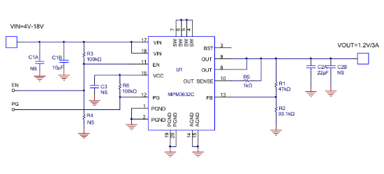
MPM3632C是一款全集成同步降压调节模块,包含同步整流MOSFET、电感和电容。支持4V至18V宽输入范围,提供3A持续输出电流,采用3MHz固定开关频率和恒定导通时间(COT)控制模式,具备快速负载瞬态响应。特性包括输出电压可调至0.8V、强制CCM模式降低纹波、电源正常(PG)指示、逐周期过流保护、输出过压保护及过温关断保护。内部集成软启动功能,提供紧凑解决方案,仅需外接输入输出电容。
芯片特点:
输入4V~18V
输出3A
内置MOS
3MHz
使能
软启动

MPM3632C是一款全集成同步降压调节模块,包含同步整流MOSFET、电感和电容。支持4V至18V宽输入范围,提供3A持续输出电流,采用3MHz固定开关频率和恒定导通时间(COT)控制模式,具备快速负载瞬态响应。特性包括输出电压可调至0.8V、强制CCM模式降低纹波、电源正常(PG)指示、逐周期过流保护、输出过压保护及过温关断保护。内部集成软启动功能,提供紧凑解决方案,仅需外接输入输出电容。
描述DCDC降压,电源输入7V~30V,1A~3A(中电流)方案,MPM3632C是一款集成了同步整流功率MOSFET、电感和3个电容的降压调节模块。具有3MHz的固定开关频率,宽输入工作电压范围(4V至18V),3A的持续输出电流,输出电压可调节最低至0.8V,具备多种保护功能。
RoHSSMT扩展库
2000个/圆盘
总额¥0
近期成交22单