芯片简介
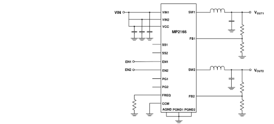
MP2166是双通道同步降压调节器,输入电压范围2.7V-6V,输出最低0.6V,集成55mΩ高侧和20mΩ同步整流MOSFET,采用峰值电流控制模式与内部补偿,支持100%占空比操作。特性包括可编程频率(最高3MHz)、低至60μA静态电流、180°相位差双通道输出、外部软启动控制及过流/短路/热保护功能。
芯片特点:
输入2.7V~6V
输出2A/2A/3A/1A
内置MOS
3MHz
使能
双路输出
软启动
工业品
MP2166是双通道同步降压调节器,输入电压范围2.7V-6V,输出最低0.6V,集成55mΩ高侧和20mΩ同步整流MOSFET,采用峰值电流控制模式与内部补偿,支持100%占空比操作。特性包括可编程频率(最高3MHz)、低至60μA静态电流、180°相位差双通道输出、外部软启动控制及过流/短路/热保护功能。
描述DCDC降压,电源输入7V以内,3A以上(大电流)方案,
RoHSSMT扩展库
5000个/圆盘
总额¥0
近期成交1单