芯片简介
AMS1117-1.8是一款低压差线性稳压器,最大输出电流为1A,输出电压精度高达±2%,稳定工作电压范围高达12V,支持固定电压输出。
芯片特点:
输入18V
输出1A
精度±2%
输出1.8V

AMS1117-1.8是一款低压差线性稳压器,最大输出电流为1A,输出电压精度高达±2%,稳定工作电压范围高达12V,支持固定电压输出。
| 开源项目名称 | 开源项目介绍 |
|---|---|
| C2842719-LDO方案验证板(A版) | LDO验证板A版:3款SOT-23-3、3款SOT-89-3、2款SOT-23-5、2款SOT-23-6、2款SOT-223。 |
描述AMS1117 是一款低1A压差的线性稳压器。
4000个/圆盘
总额¥0
近期成交3单
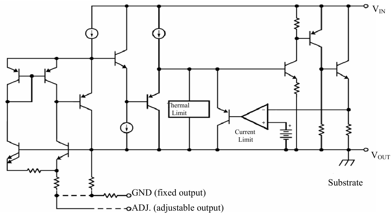
描述AMS1117是一系列低压差三端稳压器。其应用电路非常简单:固定版本仅需两个电容,可调版本仅需两个电阻和两个电容即可工作。它由一些模块组成,包括启动电路、偏置电路、带隙基准、热关断电路、功率晶体管及其驱动电路等
4000个/圆盘
总额¥0
近期成交13单