芯片简介
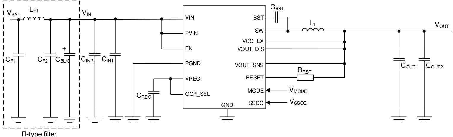
BD9P1x5EFV-C系列是集成POWER MOSFET的电流模式同步降压DC/DC转换器,采用Nano Pulse Control™技术实现50ns最小导通脉冲。具备AEC-Q100车规认证,支持软启动、过流保护、欠压锁定、热关断、输出过压保护和短路保护。控制架构包含误差放大器、PWM比较器、驱动电路及多种保护模块,可通过MODE引脚选择强制PWM模式或轻载模式,支持外部时钟同步功能。
芯片特点:
车规级
输入3.5V~40V
输出0.5A~1A
内置MOS管
2.2MHz
使能
软启动



