芯片简介
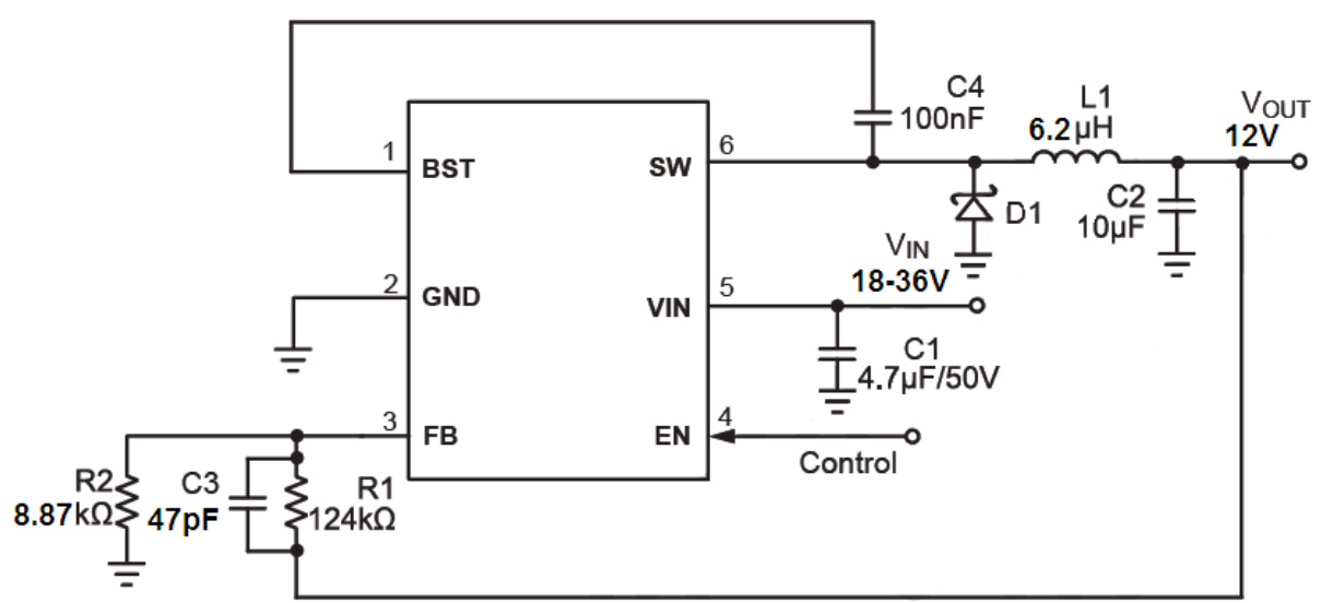
BL9342是一款高频率(1.8MHz)降压型开关稳压器,集成高边高压功率MOSFET,采用电流模式控制实现快速环路响应。其宽输入电压范围(4.2V至40V)适用于多种降压电源转换场景,支持轻载条件下的高效率功率转换,并具备频率折返技术、内部软启动、精密电流限制及热关机保护功能。特性包括230μA静态工作电流、500mΩ内部MOSFET导通电阻、高达90%的转换效率以及低至3μA的关断电流。
芯片特点:
输入4.2V~40V
输出0.6A
内置MOS
1.8MHz
使能
软启动
工业品
BL9342是一款高频率(1.8MHz)降压型开关稳压器,集成高边高压功率MOSFET,采用电流模式控制实现快速环路响应。其宽输入电压范围(4.2V至40V)适用于多种降压电源转换场景,支持轻载条件下的高效率功率转换,并具备频率折返技术、内部软启动、精密电流限制及热关机保护功能。特性包括230μA静态工作电流、500mΩ内部MOSFET导通电阻、高达90%的转换效率以及低至3μA的关断电流。
| 开源项目名称 | 开源项目介绍 |
|---|---|
| DC-DC降压芯片方案验证板-A版 | 该方案验证版,主要用于测试市面上常见的SOT-23封装的降压型DC/DC芯片,板子上目前集成了三种引脚排序。 |
描述BL9342是一款内部集成有高边高压功率MOSFET的高频率(1.8MHz)降压型开关稳压器。提供单路最大0.6A高效率输出,以电流模式控制方式达到快速环路响应。宽范围输入电压(4.2V至40V)可实现各种降压型电源变换的应用。低关断电流适合电池供电场合的应用。
RoHSSMT扩展库
3000个/圆盘
总额¥0
近期成交100单+