芯片简介
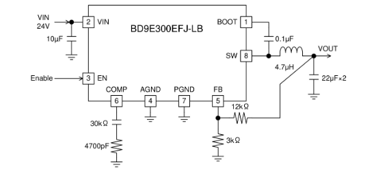
BD9E300EFJ-LB是一款同步降压开关稳压器,内置功率MOSFET,最大输出电流2.5A,工作频率1MHz,采用电流模式控制并具备高速瞬态响应。其特性包括过流保护、短路保护、热关断保护、欠压锁定保护及软启动功能,支持相位补偿设置。内部集成误差放大器、PWM比较器、驱动逻辑模块及多路保护电路,适用于高效率电源转换设计。
芯片特点:
输入7V~36V
输出2.5A
内置MOS管
1MHz
使能
软启动

BD9E300EFJ-LB是一款同步降压开关稳压器,内置功率MOSFET,最大输出电流2.5A,工作频率1MHz,采用电流模式控制并具备高速瞬态响应。其特性包括过流保护、短路保护、热关断保护、欠压锁定保护及软启动功能,支持相位补偿设置。内部集成误差放大器、PWM比较器、驱动逻辑模块及多路保护电路,适用于高效率电源转换设计。
描述BD9E300EFJ-LB是一款同步降压开关调节器,内置功率MOSFET,最大输出电流可达2.5A,支持7.0V至36V的输入电压范围。该器件具有高开关频率,使用小电感值,适合工业应用。
2500个/圆盘
总额¥0
近期成交7单