芯片简介
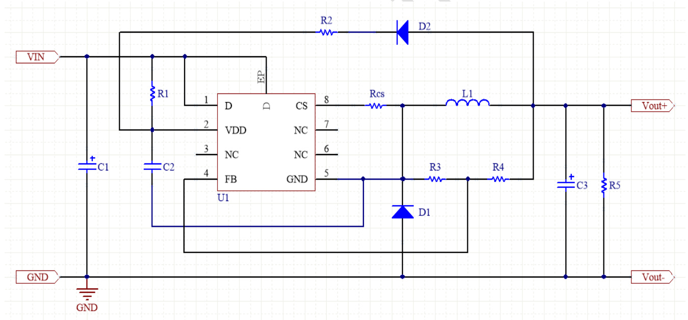
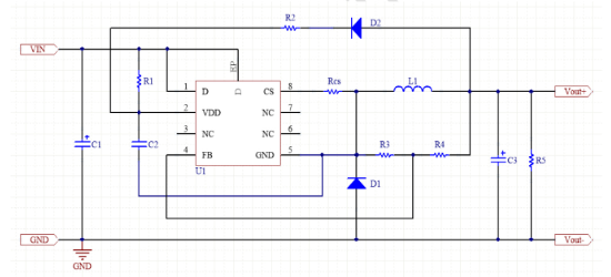
Hi910X系列是宽输入电压范围的降压BUCK恒压恒流驱动器,支持8~150V输入电压,输出电压3V至30V可设置。采用专利算法实现高精度恒压恒流,外围电路简洁,具有低待机功耗、逐周期限流保护、过温保护和输出短路保护功能。支持可设置线损补偿,内置40VLDO供电,恒压恒流精度≤±3%,转换效率>96%。芯片采用固定频率PWM峰值电流模式,工作频率150KHz,轻载时降频以提高效率。
芯片特点:
输入8V~150V
输出≤10A
150KHz
使能
软启动

Hi910X系列是宽输入电压范围的降压BUCK恒压恒流驱动器,支持8~150V输入电压,输出电压3V至30V可设置。采用专利算法实现高精度恒压恒流,外围电路简洁,具有低待机功耗、逐周期限流保护、过温保护和输出短路保护功能。支持可设置线损补偿,内置40VLDO供电,恒压恒流精度≤±3%,转换效率>96%。芯片采用固定频率PWM峰值电流模式,工作频率150KHz,轻载时降频以提高效率。
描述Hi910X系列是一款外围电路简洁的宽输入电压降压BUCK恒压恒流驱动器,适用于8-150V输入电压范围的DCDC降压应用。采用固定频率PWM峰值电流模式,工作频率为150KHz,支持软启动、逐周期限流保护、过温保护和输出短路保护。
近期成交35单
描述Hi910X-DM 是一系列外围电路简洁的宽输入电压降压 BUCK 恒压恒流驱动器,适用于 8-150V 输入电压范围的 DCDC 降压应用。 Hi910X-DM 采用专利算法,实现高精度的降压恒压恒流。 输出电压通过 FB 管脚设置,输出电流通过 CS 电阻设置,外围简洁,具备高效率,低功耗,低纹波,优异的线性调整率和负载调整率等优点。
近期成交8单