芯片简介
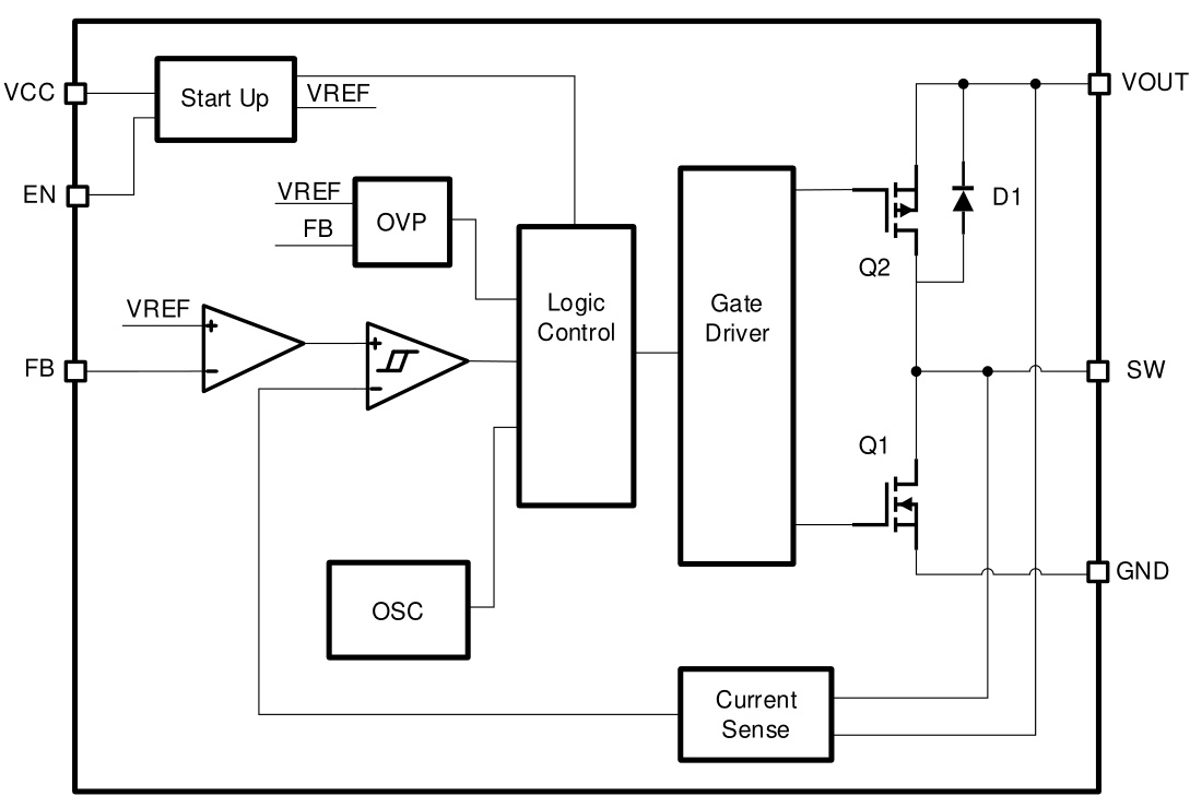
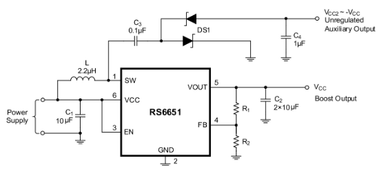
RS6651是一款同步升压开关稳压器,采用电流模式控制,开关频率为1.1MHz。其输入电压范围为2.2V至4.5V,可调节输出电压最高至5.5V,典型效率达90%。内部集成低RDS(ON)功率MOSFET,支持节能模式以提升低负载效率,具备输出短路保护、过压保护和热关断功能。内置1.5ms软启动电路,通过外部电阻分压器调节输出电压,并在关断时通过整流电路实现输入输出隔离。
芯片特点:
输入2.2V~4.5V
输出3.0V~5.5V
内置MOS
1.1MHz
使能
软启动


RS6651是一款同步升压开关稳压器,采用电流模式控制,开关频率为1.1MHz。其输入电压范围为2.2V至4.5V,可调节输出电压最高至5.5V,典型效率达90%。内部集成低RDS(ON)功率MOSFET,支持节能模式以提升低负载效率,具备输出短路保护、过压保护和热关断功能。内置1.5ms软启动电路,通过外部电阻分压器调节输出电压,并在关断时通过整流电路实现输入输出隔离。
描述RS6651是一款内部补偿、1.1MHz开关频率、同步升压转换器,能够从3.3V输入产生5V输出,最大负载电流为1A。具有低静态电流(20uA)、低反向漏电流、输出短路保护、过温保护和热关断保护功能。工作温度范围为-40°C至+85°C,采用TSOT23-6封装。
RoHSSMT扩展库
3000个/圆盘
总额¥0
近期成交13单