芯片简介
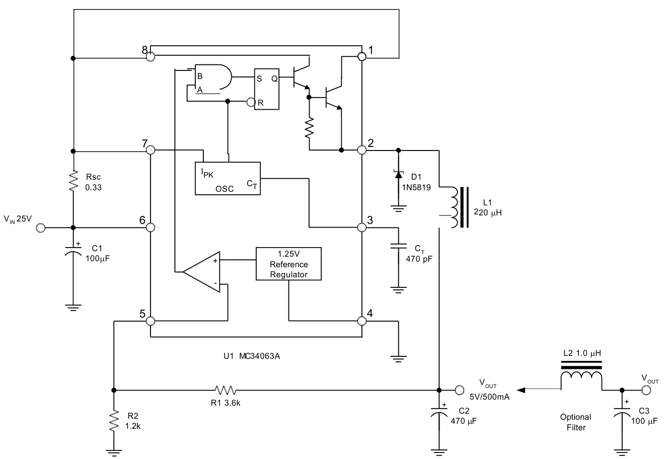
MC34063A是一款单片开关稳压控制电路,集成温度补偿参考源、电压比较器、可控占空比振荡器、驱动电路及高电流输出开关,支持降压、升压和电压反向应用。特性包括3V至36V宽输入范围、1.5A输出开关电流、180kHz工作频率、2%精度参考电压及电流限制功能。
芯片特点:
输入3V~36V
输出1.5A
38kHz
工业品

MC34063A是一款单片开关稳压控制电路,集成温度补偿参考源、电压比较器、可控占空比振荡器、驱动电路及高电流输出开关,支持降压、升压和电压反向应用。特性包括3V至36V宽输入范围、1.5A输出开关电流、180kHz工作频率、2%精度参考电压及电流限制功能。
描述MC34063A是一款单片开关调节器控制电路,适用于升压、降压和反相DC-DC转换应用。它具有低待机电流、电流限制功能和可调输出电压。工作频率最高可达180kHz,内部集成高电流输出开关。
SMT扩展库
2500个/圆盘
总额¥0
近期成交93单