芯片简介
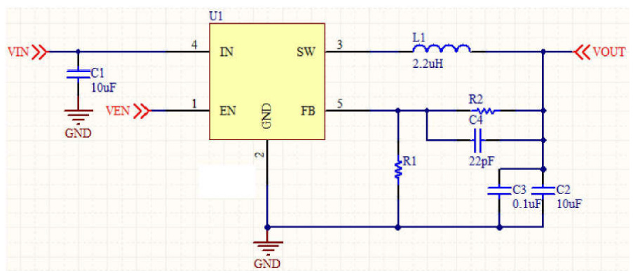
TD6810C是一款高效率开关型直流降压转换器,可输出1.5A电流,输出电压0.6V以上可调,精度±1%。具有轻载高效特性,工作频率1.5MHz,内置同步功率管和多重保护功能(软启动、峰值限流、短路保护、过温保护、输入过压保护、欠压保护)。
芯片特点:
输入2.5V~6.5V
输出1.5A
内置MOS
1.5MHz
使能
软启动

TD6810C是一款高效率开关型直流降压转换器,可输出1.5A电流,输出电压0.6V以上可调,精度±1%。具有轻载高效特性,工作频率1.5MHz,内置同步功率管和多重保护功能(软启动、峰值限流、短路保护、过温保护、输入过压保护、欠压保护)。
| 开源项目名称 | 开源项目介绍 |
|---|---|
| DC-DC降压芯片方案验证板-A版 | 该方案验证版,主要用于测试市面上常见的SOT-23封装的降压型DC/DC芯片,板子上目前集成了三种引脚排序。 |
描述TD6810C是一款高效率的开关型直流降压转换器,可输出1.5A电流,输出电压为0.6V以上可调,输入电压为2.5V至约6.5V,工作频率为1.5MHz,内部整合的同步功率管使其能提供很高的转换效率。
SMT扩展库
3000个/圆盘
总额¥0