芯片简介
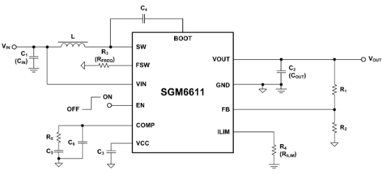
SGM6611是一款同步升压转换器,集成两个功率MOSFET,支持2.7V至12V输入和4.5V至12.6V输出,可调开关频率200kHz至2.2MHz。具备PWM和PFM模式(SGM6611A支持PFM轻载模式,SGM6611B强制PWM模式),内置4ms软启动、13.2V过压保护、循环过流保护及热关断功能。支持可调峰值电流限制(最高9.5A),采用外部补偿网络提升设计灵活性。
芯片特点:
输入2.7V~12V
输出4.5V~12.6V
内置MOS
200kHz~2.2MHz
使能
软启动



