芯片简介
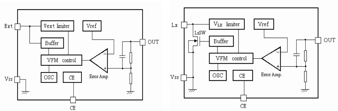
ME2100系列DC/DC升压转换器采用CMOS工艺制造,具有低静态电流(典型6μA)和低纹波特性。仅需外接肖特基二极管、电感及电容,支持0.9V~6.5V输入电压范围,输出电压2.0V~7.0V可调(步长0.1V),带CE使能功能以降低功耗。内置开关晶体管,典型效率85%,适用于电池供电设备。
芯片特点:
输入0.9V~6.5V
输出2.0V~7.0V
内置MOS
100kHz
使能

ME2100系列DC/DC升压转换器采用CMOS工艺制造,具有低静态电流(典型6μA)和低纹波特性。仅需外接肖特基二极管、电感及电容,支持0.9V~6.5V输入电压范围,输出电压2.0V~7.0V可调(步长0.1V),带CE使能功能以降低功耗。内置开关晶体管,典型效率85%,适用于电池供电设备。
SMT扩展库
3000个/圆盘
总额¥0