芯片简介
TX4131L是一款宽电压输入的开关降压型DC-DC控制器,支持超过150V输入电压和10A以上输出电流。具有输出恒压与恒流功能,可通过外部电阻设置限流值和输出电压。采用固定频率PWM控制,集成过温保护、短路保护和软启动功能,转换效率高达96%。内部包含LDO输出和电流检测电路,需外接MOS管及电感。
芯片特点:
车规级
输入8V~150V
输出10A
140KHz
使能
软启动

TX4131L是一款宽电压输入的开关降压型DC-DC控制器,支持超过150V输入电压和10A以上输出电流。具有输出恒压与恒流功能,可通过外部电阻设置限流值和输出电压。采用固定频率PWM控制,集成过温保护、短路保护和软启动功能,转换效率高达96%。内部包含LDO输出和电流检测电路,需外接MOS管及电感。
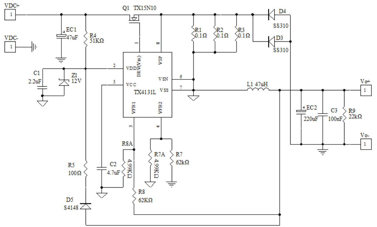
描述TX4131L是一款支持宽电压输入的开关降压型DC-DC 控制器,最高输入电压可超过150V。具有低待机功耗、高效率、低纹波、优异的母线电压调整率和负载调整率等特性,支持大电流输出,输出电流可高达10A以上。同时支持输出恒压和输出恒流功能,通过设置CS电阻可设置输出恒流值,通过设置FB1、FB2引脚的分压电阻可设置输出恒压值。采用固定频率的PWM控制方式,典型开关频率为140KHz,轻载时会自动降低开关频率以获得高的转换效率。内部集成软启动以及过温保护电路,输出短路保护,限流保护等功能,提高系统可靠性。采用SOP8封装。
RoHSSMT扩展库
4000个/圆盘
总额¥0
近期成交100单+