芯片简介
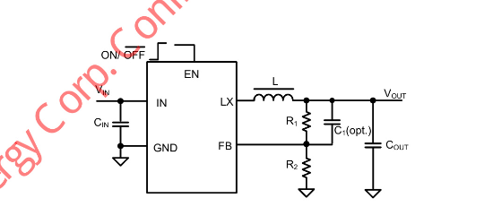
SY8087是一款高效高频同步降压DC-DC调节器,最大输出电流1.5A,输入电压范围3V至5.5V,集成主开关和同步开关以降低导通损耗。特性包括1.5MHz开关频率、内部软启动限制浪涌电流、100%占空比操作,符合RoHS标准。内部组成包括PWM控制电路和集成的顶部/底部功率开关。
芯片特点:
输入3V~5.5V
输出1.5A
内置MOS
1.5MHz
使能
软启动

SY8087是一款高效高频同步降压DC-DC调节器,最大输出电流1.5A,输入电压范围3V至5.5V,集成主开关和同步开关以降低导通损耗。特性包括1.5MHz开关频率、内部软启动限制浪涌电流、100%占空比操作,符合RoHS标准。内部组成包括PWM控制电路和集成的顶部/底部功率开关。
| 开源项目名称 | 开源项目介绍 |
|---|---|
| DC-DC降压芯片方案验证板-A版 | 该方案验证版,主要用于测试市面上常见的SOT-23封装的降压型DC/DC芯片,板子上目前集成了三种引脚排序。 |
描述SY8087是一款高效率、高频的同步降压DC-DC调节器,能够提供高达1.5A的输出电流。它的工作输入电压范围为3V到5.5V,集成了主开关和同步开关,具有非常低的导通损耗。该芯片还具有内部软启动功能,以限制浪涌电流,低输出电压纹波和小型外部电感和电容器。
SMT扩展库
3000个/圆盘
总额¥0