芯片简介
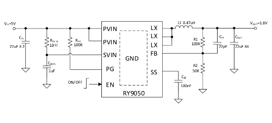
RY9050是一款采用恒定频率ECOT模式的高效率同步降压调节器,输入电压范围为2.5V至5.5V,适用于单节锂离子电池供电场景。该芯片具备最高96%的转换效率、5A输出能力及1MHz开关频率,支持低至0.6V的反馈基准电压。内部集成过温保护、短路保护、浪涌电流限制和软启动功能,静态电流低至40μA,关断时电流小于1μA。采用10引脚DFN3*3-10封装,适用于便携式设备、通信模组及固态硬盘等场景。
芯片特点:
输入2.5V~5.5V
输出5.0A
内置MOS
1MHz
软启动

RY9050是一款采用恒定频率ECOT模式的高效率同步降压调节器,输入电压范围为2.5V至5.5V,适用于单节锂离子电池供电场景。该芯片具备最高96%的转换效率、5A输出能力及1MHz开关频率,支持低至0.6V的反馈基准电压。内部集成过温保护、短路保护、浪涌电流限制和软启动功能,静态电流低至40μA,关断时电流小于1μA。采用10引脚DFN3*3-10封装,适用于便携式设备、通信模组及固态硬盘等场景。
描述RY9050是一款高效率的ECOT模式同步降压调节器,具有恒定频率操作。适用于单节Li-Ion电池供电的应用。PWM/PFM模式操作提供非常低的输出纹波电压,适用于噪声敏感应用。开关频率内部设置为1MHz,支持使用小型表面贴装电感和电容。提供固定和可调版本。
RoHSSMT扩展库
3000个/圆盘
总额¥0
近期成交3单