芯片简介
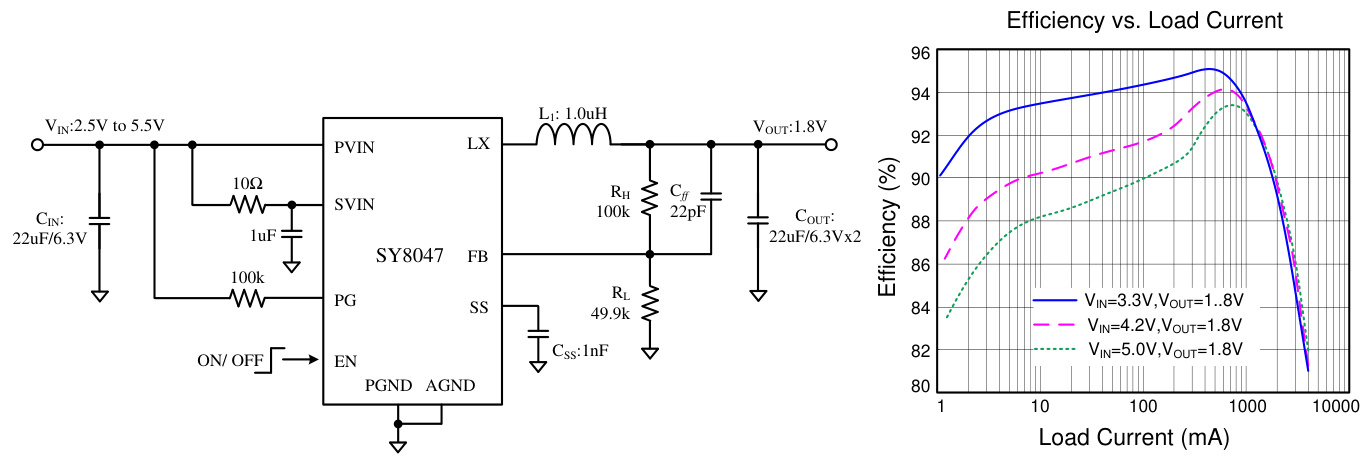
SY8047是一款高效率超低静态电流的1.25MHz同步降压DC-DC调节器,最大输出电流4A。该芯片集成主开关和同步开关,采用峰值电流模式控制实现快速瞬态响应,具备18μA典型静态电流、100%占空比跌落功能及打嗝模式短路保护。内部包含软启动编程引脚、使能控制电路及功率状态监测功能,采用紧凑型QFN3x3-16封装。
芯片特点:
输入2.5V~5.5V
输出4.0A
内置MOS
1.25MHz
使能
软启动
工业品
SY8047是一款高效率超低静态电流的1.25MHz同步降压DC-DC调节器,最大输出电流4A。该芯片集成主开关和同步开关,采用峰值电流模式控制实现快速瞬态响应,具备18μA典型静态电流、100%占空比跌落功能及打嗝模式短路保护。内部包含软启动编程引脚、使能控制电路及功率状态监测功能,采用紧凑型QFN3x3-16封装。
描述SY8047是一款高效率、超低静态电流的1.25MHz同步降压DC-DC调节器IC,支持2.5V至5.5V的宽输入电压范围,最大输出电流可达4A。该芯片采用峰值电流模式控制,具有快速瞬态响应速度,内置主开关和同步开关,具有低导通电阻,以减少传导损耗。
SMT扩展库
5000个/圆盘
总额¥0
近期成交4单