芯片简介
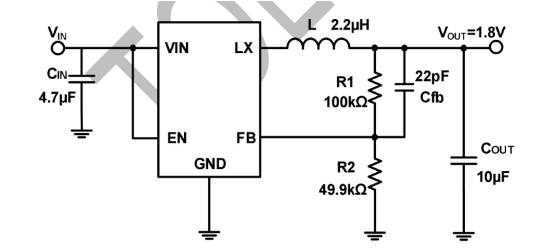
TMI3408是一款1.5MHz恒定频率的电流模式同步降压转换器,集成主开关和同步整流器,无需外部肖特基二极管。支持0.6V最低输出电压和100%占空比低压差操作,提供PWM/PFM双模式控制以实现宽负载范围高效率。内置软启动功能防止启动浪涌电流,包含短路保护、热故障保护和输入过压保护机制。
芯片特点:
输入2.5V~5.5V
输出1.2A
内置MOS
1.5MHz
使能
软启动

TMI3408是一款1.5MHz恒定频率的电流模式同步降压转换器,集成主开关和同步整流器,无需外部肖特基二极管。支持0.6V最低输出电压和100%占空比低压差操作,提供PWM/PFM双模式控制以实现宽负载范围高效率。内置软启动功能防止启动浪涌电流,包含短路保护、热故障保护和输入过压保护机制。
| 开源项目名称 | 开源项目介绍 |
|---|---|
| DC-DC降压芯片方案验证板-A版 | 该方案验证版,主要用于测试市面上常见的SOT-23封装的降压型DC/DC芯片,板子上目前集成了三种引脚排序。 |
描述电源管理IC,DCDC,Buck,1.5MHz,2.5~ 6V,1.2A,SOT23-5,VFB=0.6V,TMI3408(TMI)
RoHSSMT扩展库
3000个/圆盘
总额¥0
近期成交100单+