芯片简介
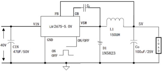
LM2675系列是固定频率260kHz的PWM控制DC/DC降压转换器,内置过流保护、频率补偿和高效功率开关管,支持7V~40V宽输入电压范围,最大输出电流1A。具备高精度(±2%)、低纹波和良好的线性/负载调整能力,可通过外部使能控制实现待机切换。
芯片特点:
输入7V~40V
输出1A
内置MOS
260kHz
使能

LM2675系列是固定频率260kHz的PWM控制DC/DC降压转换器,内置过流保护、频率补偿和高效功率开关管,支持7V~40V宽输入电压范围,最大输出电流1A。具备高精度(±2%)、低纹波和良好的线性/负载调整能力,可通过外部使能控制实现待机切换。
描述LM2675系列是一款由260kHz固定频率PWM控制的DC/DC开关降压转换器。它主要由内部频率补偿、固定频率振荡器、内置过流保护、功率开关控制等电路组成。它能够高效驱动1A负载,具有低纹波、良好的线性度和负载调节能力
RoHSSMT扩展库
2500个/圆盘
总额¥0
近期成交14单
描述LM2674系列是一款由260kHz固定频率PWM控制的DC/DC降压型开关转换器。它主要由内部频率补偿、固定频率振荡器、内置过流保护、功率开关控制等电路组成。它能高效驱动500mA负载,具有低纹波、良好的线性度和负载调节能力
RoHSSMT扩展库
2500个/圆盘
总额¥0
近期成交8单
描述LM2674系列是一款由260kHz固定频率PWM控制的DC/DC降压型开关转换器。它主要由内部频率补偿、固定频率振荡器、内置过流保护、功率开关控制等电路组成。它能高效驱动500mA负载,具有低纹波、良好的线性度和负载调节能力
RoHSSMT扩展库
2500个/圆盘
总额¥0
近期成交11单
描述LM2675系列是一款由260kHz固定频率PWM控制的DC/DC开关降压转换器。它主要由内部频率补偿、固定频率振荡器、内置过流保护、功率开关控制等电路组成。它能够高效驱动1A负载,具有低纹波、良好的线性度和负载调节能力
RoHSSMT扩展库
2500个/圆盘
总额¥0
近期成交19单