芯片简介
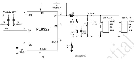
PL8322是一款集成高效同步降压开关稳压器的DCDC降压芯片,支持6.5V至36V宽输入电压范围及3.1A连续输出电流。采用峰值电流模式控制,内置36V高边和低边MOSFET开关,具备CC/CV控制模式、可配置线路压降补偿和充电电流限制功能。内部集成软启动机制,固定100kHz开关频率,支持轻载脉冲跳跃模式以提升效率,适用于汽车充电器、USB充电器和通用DC-DC转换场景。
芯片特点:
输入6.5V~36V
输出0A~3.1A
内置MOS
100kHz
使能
软启动

PL8322是一款集成高效同步降压开关稳压器的DCDC降压芯片,支持6.5V至36V宽输入电压范围及3.1A连续输出电流。采用峰值电流模式控制,内置36V高边和低边MOSFET开关,具备CC/CV控制模式、可配置线路压降补偿和充电电流限制功能。内部集成软启动机制,固定100kHz开关频率,支持轻载脉冲跳跃模式以提升效率,适用于汽车充电器、USB充电器和通用DC-DC转换场景。
描述PL8322是一款高效同步降压转换器,支持6.5V至36V宽输入电压范围,最大连续输出电流为3.1A。内置高侧和低侧MOSFET开关,具有恒压恒流控制模式,适用于便携式充电设备和通用USB充电器。
SMT扩展库
4000个/圆盘
总额¥0
近期成交42单