芯片简介
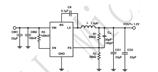
TMI3253SH是一款高效率1MHz同步降压DC-DC转换器,采用恒定导通时间(COT)控制模式,可提供高达3.0A输出电流。集成70mΩ/35mΩ低RDS(ON)MOSFET,支持4.5V至18V宽输入范围,输出电压从0.6V可调。特性包括内置软启动(1ms)、过流保护(打嗝模式)、热关断功能,采用内部补偿设计以简化外围电路,适用于快速瞬态响应场景。
芯片特点:
输入4.5V~18V
输出3.0A
内置MOS
1MHz
使能
软启动

TMI3253SH是一款高效率1MHz同步降压DC-DC转换器,采用恒定导通时间(COT)控制模式,可提供高达3.0A输出电流。集成70mΩ/35mΩ低RDS(ON)MOSFET,支持4.5V至18V宽输入范围,输出电压从0.6V可调。特性包括内置软启动(1ms)、过流保护(打嗝模式)、热关断功能,采用内部补偿设计以简化外围电路,适用于快速瞬态响应场景。
| 开源项目名称 | 开源项目介绍 |
|---|---|
| DC-DC降压芯片方案验证板-A版 | 该方案验证版,主要用于测试市面上常见的SOT-23封装的降压型DC/DC芯片,板子上目前集成了三种引脚排序。 |
描述TMI3253SH是一款高效率1MHz同步恒定导通时间(COT)控制模式降压DC-DC转换器,最大输出电流为3.0A,输出电压范围为0.6V至1.2V,输入电压范围为4.5V至18V。该器件集成了低导通电阻的主开关和同步开关,采用COT架构实现快速瞬态响应。
RoHSSMT扩展库
3000个/圆盘
总额¥0
近期成交100单+