芯片简介
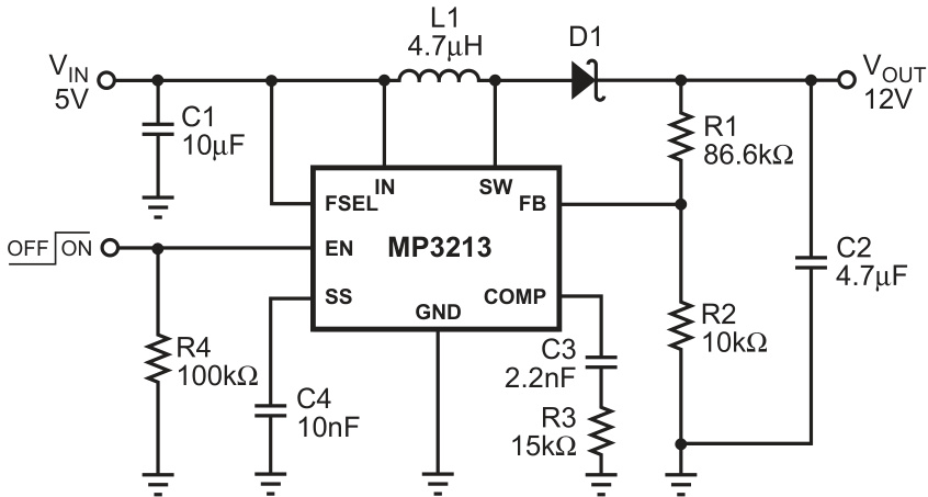
MP3213是一款电流模式升压转换器,内置3.5A/0.18Ω功率MOSFET,支持700KHz或1.3MHz可调开关频率,输入电压低至2.5V,输出电压最高22V。具有外部补偿引脚、可编程软启动功能,集成欠压锁定(UVLO)、电流限制及热过载保护。内部组成包括误差放大器、PWM比较器、电流检测和控制电路,适用于高效率、低噪声的升压转换场景。
芯片特点:
输入2.5V~22V
输出3V~22V
内置MOS
700KHz/1.3MHz
使能
软启动

MP3213是一款电流模式升压转换器,内置3.5A/0.18Ω功率MOSFET,支持700KHz或1.3MHz可调开关频率,输入电压低至2.5V,输出电压最高22V。具有外部补偿引脚、可编程软启动功能,集成欠压锁定(UVLO)、电流限制及热过载保护。内部组成包括误差放大器、PWM比较器、电流检测和控制电路,适用于高效率、低噪声的升压转换场景。
描述MP3213是一款电流模式升压转换器,具有3.5A内部开关,可在700KHz或1.3MHz下工作,支持低至2.5V的输入电压和高达22V的输出电压。该器件具有软启动功能、UVLO、热关断保护和外部补偿引脚,适用于便携式设备、手持计算机和数字相机等应用。
RoHSSMT扩展库
2500个/圆盘
总额¥0
近期成交2单