芯片简介
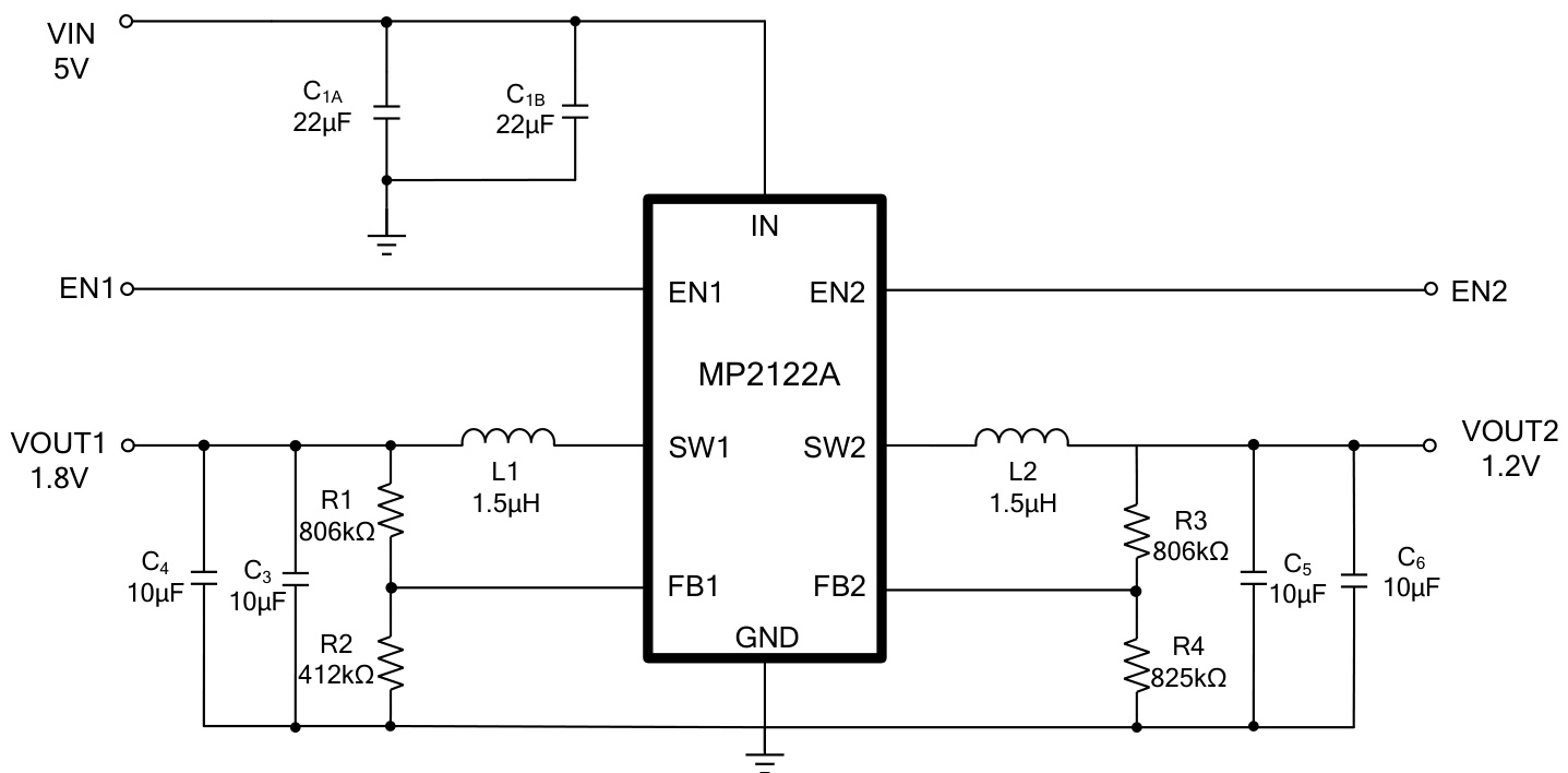
MP2122AGJ-Z是一款双通道同步降压调节器,采用峰值电流模式控制和内部补偿,输入电压范围2.7V至6V,可输出低至0.608V。集成80mΩ高边MOSFET和35mΩ同步整流器,具有93%峰值效率及45μA静态电流。支持1MHz固定开关频率、180°相位偏移和100%占空比操作,内置过流保护、短路保护及热关断功能。适用于单节锂电池供电场景,优化轻载效率并减少外部元件需求。
芯片特点:
输入2.7V~6V
输出2A
内置MOS
1MHz
使能
软启动
双路输出

MP2122AGJ-Z是一款双通道同步降压调节器,采用峰值电流模式控制和内部补偿,输入电压范围2.7V至6V,可输出低至0.608V。集成80mΩ高边MOSFET和35mΩ同步整流器,具有93%峰值效率及45μA静态电流。支持1MHz固定开关频率、180°相位偏移和100%占空比操作,内置过流保护、短路保护及热关断功能。适用于单节锂电池供电场景,优化轻载效率并减少外部元件需求。
描述DCDC降压,电源输入7V以内,1A~3A(中电流)方案,
RoHSSMT扩展库
3000个/圆盘
总额¥0
近期成交16单