芯片简介
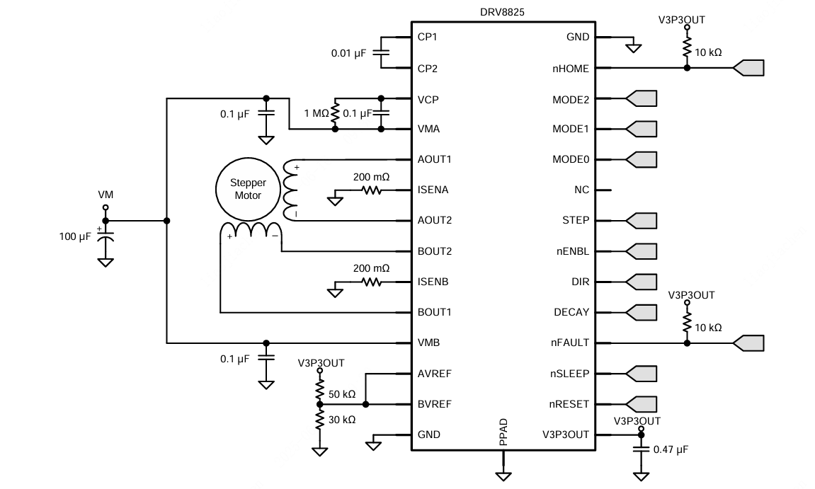
DRV8825是一款集成双H桥驱动器和微步进分度器的步进电机驱动芯片,适用于打印机、扫描仪等自动化设备。支持8.2V至45V宽输入电压,最大输出电流2.5A。内置PWM微步进控制、混合/慢速/快速衰减模式选择、3.3V参考电压输出及过流保护、热关断功能。采用STEP/DIR接口实现方向与步进控制,集成N沟道功率MOSFET,具备低功耗睡眠模式和电流检测功能。
芯片特点:
输入8.2V~45V
输出2.5A
STEP
DIR接口
内置MOS
电流检测

DRV8825是一款集成双H桥驱动器和微步进分度器的步进电机驱动芯片,适用于打印机、扫描仪等自动化设备。支持8.2V至45V宽输入电压,最大输出电流2.5A。内置PWM微步进控制、混合/慢速/快速衰减模式选择、3.3V参考电压输出及过流保护、热关断功能。采用STEP/DIR接口实现方向与步进控制,集成N沟道功率MOSFET,具备低功耗睡眠模式和电流检测功能。
描述DRV8825 具有电流调节功能和 1/32 微步进的 45V、2.5A 双极步进电机驱动器
RoHSSMT扩展库
2000个/圆盘
总额¥0
近期成交100单+