芯片简介
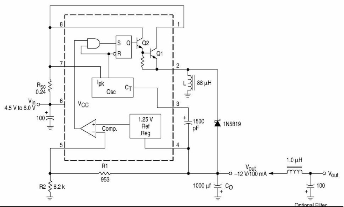
MC34063AG(MS)是一款单片DC-DC变换集成电路,支持升压、降压及电压反转型变换。内含温度补偿参考电压源(1.25V)、比较器、振荡器、驱动器及大电流输出开关管,具备输出电流限制与保护功能。主要特性包括3.0V~32V宽输入电压范围、输出开关极限电流1.2A、工作频率可达100kHz,内部基准电压精度2%。其功能框架由控制电路、驱动电路和保护电路组成。
芯片特点:
输入3.0V~32V
输出1.2A
内置MOS
33kHz

MC34063AG(MS)是一款单片DC-DC变换集成电路,支持升压、降压及电压反转型变换。内含温度补偿参考电压源(1.25V)、比较器、振荡器、驱动器及大电流输出开关管,具备输出电流限制与保护功能。主要特性包括3.0V~32V宽输入电压范围、输出开关极限电流1.2A、工作频率可达100kHz,内部基准电压精度2%。其功能框架由控制电路、驱动电路和保护电路组成。
描述MC34063AG(MS)是一款单片DC-DC变换集成电路,工作电压范围宽3.0V~32V,内含温度补偿的参考电压源、比较器、振荡器、驱动器及大电流输出开关管等。外配少量元件,就能组成升压、降压及电压反转型DC-DC变换器。输出电压可调,工作频率可达100kHz。
SMT扩展库
2500个/圆盘
总额¥0
近期成交11单