芯片简介
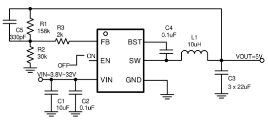
SCT2331TVBR是一款3.8V-32V输入的3A同步降压DCDC转换器,集成了80mΩ高边MOSFET和42mΩ低边MOSFET,采用峰值电流模式控制与集成补偿网络以简化外部元件。该芯片通过优化的栅极驱动方案实现无振铃的开关节点波形,有效减少高频辐射EMI噪声。特性包括FPWM模式(轻载时低输出纹波)、4ms内置软启动、输出过压保护、逐周期峰值电流限制及160°C热关断保护。其功能框架由控制电路、驱动电路和保护电路组成。
芯片特点:
输入3.8V~32V
输出3A
内置MOS
400kHz
使能
软启动




