芯片简介
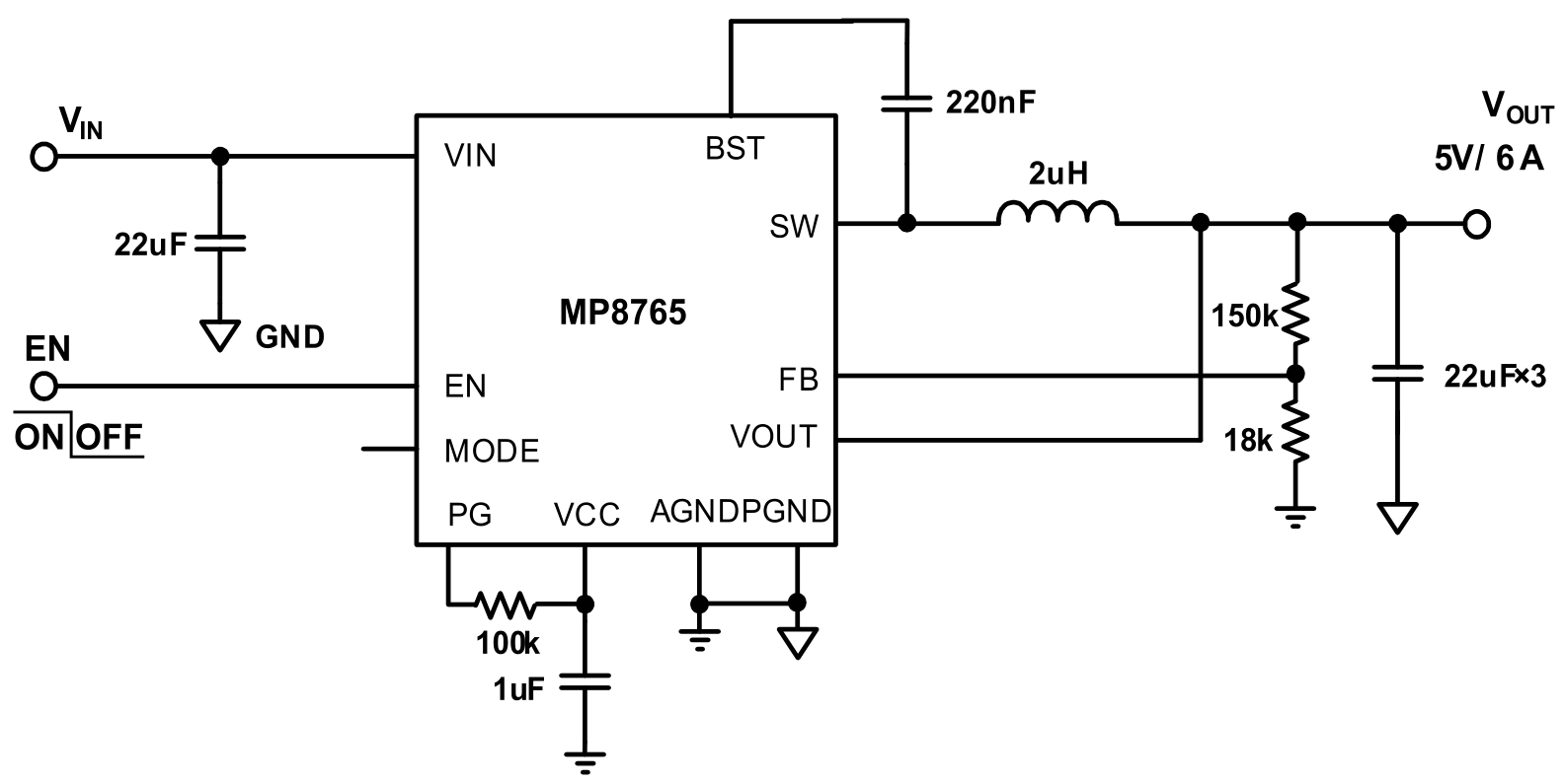
MP8765是一款高频同步整流降压开关模式转换器,支持5V至24V输入范围和6A连续输出电流,具备恒导通时间控制以实现快速瞬态响应。特性包括低RDS(ON)内部功率MOSFET、PFM/PWM模式可选、1%参考电压精度、7ms内部软启动及500kHz开关频率,集成过流保护和热关断功能。
芯片特点:
输入5V~24V
输出6A
内置MOS
500kHz
使能
软启动

MP8765是一款高频同步整流降压开关模式转换器,支持5V至24V输入范围和6A连续输出电流,具备恒导通时间控制以实现快速瞬态响应。特性包括低RDS(ON)内部功率MOSFET、PFM/PWM模式可选、1%参考电压精度、7ms内部软启动及500kHz开关频率,集成过流保护和热关断功能。
描述DCDC降压,电源输入7V~30V,3A以上(大电流)方案,MP8765是一款完全集成的高频同步整流降压转换器,可在宽输入电压范围内提供6A连续输出电流。该器件采用恒定导通时间(COT)控制模式,具有快速瞬态响应和易于环路稳定的特点。内置低导通电阻的MOSFET,支持PWM和PFM模式切换,具备多种保护功能。
近期成交100单+