芯片简介
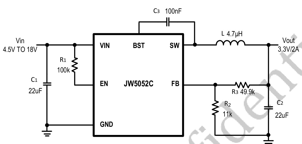
JW5052C是一款同步电流模式降压稳压器,输入电压范围4.5V-18V,可提供2A连续输出电流。集成双N沟道MOSFET,采用PFM模式提升轻载效率,具备短路保护、热保护、欠压锁定及电流失控保护功能。内部包含控制环路、驱动电路和多重保护模块,采用固定700kHz开关频率,支持通过外部电阻分压器灵活设定输出电压。
芯片特点:
输入4.5V~18V
输出2A
内置MOS
700kHz
使能
软启动

JW5052C是一款同步电流模式降压稳压器,输入电压范围4.5V-18V,可提供2A连续输出电流。集成双N沟道MOSFET,采用PFM模式提升轻载效率,具备短路保护、热保护、欠压锁定及电流失控保护功能。内部包含控制环路、驱动电路和多重保护模块,采用固定700kHz开关频率,支持通过外部电阻分压器灵活设定输出电压。
| 开源项目名称 | 开源项目介绍 |
|---|---|
| DC-DC降压芯片方案验证板-A版 | 该方案验证版,主要用于测试市面上常见的SOT-23封装的降压型DC/DC芯片,板子上目前集成了三种引脚排序。 |
描述JW5052C是一款同步降压转换器,输入电压范围为4.5V至18V,最大输出电流为2A。具有高效率、轻载高效、低输出纹波等特性。内置两个N-Channel MOSFET,支持固定700kHz开关频率,具备多种保护功能。
SMT扩展库
3000个/圆盘
总额¥0