芯片简介
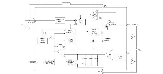
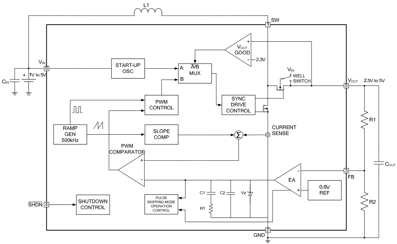
UM3429S是一款同步整流、固定频率的升压DC/DC转换器,采用SOT23-6封装,具有高效率与输出负载断开功能。内部集成NMOS开关和PMOS同步整流器,支持0.85V低电压启动和0.5V~5.0V输入范围,输出电压可调(2.5V~5V)。特性包括500KHz开关频率、脉冲跳跃模式(轻载时典型静态电流20μA)、抗振铃控制降低EMI,以及高达92%的转换效率。功能框架包含电流模式PWM控制器、内部同步整流器和反馈电阻网络。
芯片特点:
输入0.5V~5.0V
输出2.5V~5V
输出600mA
内置MOS
500KHz
使能






