芯片简介
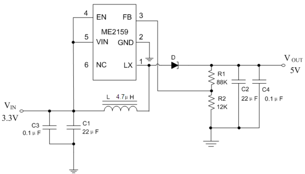
ME2159是一款电流模式升压DC-DC转换器,内置0.18Ω功率MOSFET和补偿网络以降低外部元件数量。具有0.6V精密基准电压、内部软启动功能减少浪涌电流,支持650KHz固定PWM频率。集成过温保护(165℃)和输出短路断开功能,控制架构采用峰值电流模式并内置斜率补偿电路。
芯片特点:
输入2.5V~5.5V
输出12V
内置MOS
650KHz
使能
软启动


ME2159是一款电流模式升压DC-DC转换器,内置0.18Ω功率MOSFET和补偿网络以降低外部元件数量。具有0.6V精密基准电压、内部软启动功能减少浪涌电流,支持650KHz固定PWM频率。集成过温保护(165℃)和输出短路断开功能,控制架构采用峰值电流模式并内置斜率补偿电路。
描述ME2159是一款电流模式升压DC-DC转换器,内置0.18Ω 2A 16V MOSFET,具有高效率。内部补偿网络减少了外部组件数量,非反相误差放大器输入连接到0.6V精密参考电压,内部软启动功能可减少浪涌电流。
SMT扩展库
3000个/圆盘
总额¥0
近期成交100单+