芯片简介
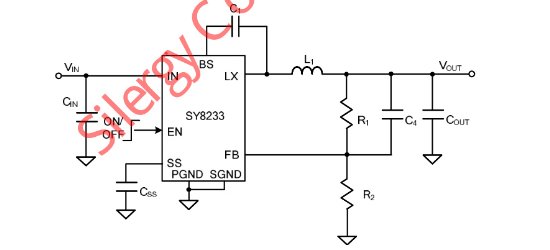
SY8233FCC是一款高效同步降压型DC-DC转换器,输入电压范围4.5V至23V,集成低RDS(ON)的主开关和同步开关(130/90mΩ),支持3A输出电流。采用即时PWM架构实现快速瞬态响应,伪恒定频率500kHz以优化电感和电容尺寸。具备可编程软启动功能,通过SS引脚设置启动时间,集成EN使能控制,符合RoHS标准且无卤素。内部结构包含PWM控制器、功率开关及保护电路,适用于高降压比场景。
芯片特点:
输入4.5V~23V
输出3A
内置MOS
500kHz
使能
软启动

SY8233FCC是一款高效同步降压型DC-DC转换器,输入电压范围4.5V至23V,集成低RDS(ON)的主开关和同步开关(130/90mΩ),支持3A输出电流。采用即时PWM架构实现快速瞬态响应,伪恒定频率500kHz以优化电感和电容尺寸。具备可编程软启动功能,通过SS引脚设置启动时间,集成EN使能控制,符合RoHS标准且无卤素。内部结构包含PWM控制器、功率开关及保护电路,适用于高降压比场景。
描述SY8233是一款高效率的同步降压DC-DC转换器,能够提供3A的输出电流。它的工作输入电压范围为4.5V到23V,并集成了主开关和同步开关,以降低导通损耗。采用瞬时PWM架构实现快速瞬态响应,开关频率为500kHz。该芯片具有可编程软启动功能,以限制浪涌电流。
SMT扩展库
2500个/圆盘
总额¥0
近期成交4单