芯片简介
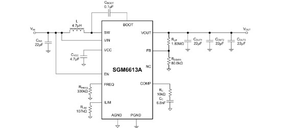
SGM6613A是一款高效同步升压转换器,集成17mΩ低侧和31mΩ高侧MOSFET,输入电压范围4.5V~22V,输出电压可达28.5V。支持电阻可编程峰值电流限制(最高7A)、强制PWM轻载模式,提供输出过压保护、电感电流限制及热关断保护。采用峰值电流控制拓扑,支持外部环路补偿,具备软启动功能和可调开关频率(最高700kHz)。
芯片特点:
输入4.5V~22V
输出~28.5V
内置MOS
700kHz
使能
软启动

SGM6613A是一款高效同步升压转换器,集成17mΩ低侧和31mΩ高侧MOSFET,输入电压范围4.5V~22V,输出电压可达28.5V。支持电阻可编程峰值电流限制(最高7A)、强制PWM轻载模式,提供输出过压保护、电感电流限制及热关断保护。采用峰值电流控制拓扑,支持外部环路补偿,具备软启动功能和可调开关频率(最高700kHz)。
描述SGM6613A是一款高效率的同步升压转换器,集成了17mΩ低侧功率开关和31mΩ高侧功率开关。该设备能够提供高达28.5V的输出电压,输入电压范围为4.5V至22V,最大输出电流为7A。它支持电阻编程的峰值电流限制和开关频率,具有过压保护和强制PWM模式,适用于轻载条件。
SMT扩展库
4000个/圆盘
总额¥0