芯片简介
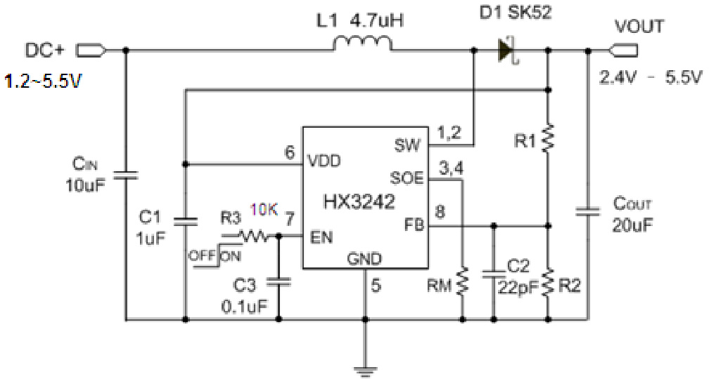
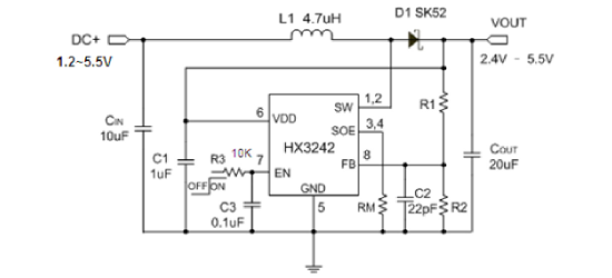
HX3242是一款紧凑型高效升压DC/DC转换器,集成误差放大器、斜坡发生器、比较器、开关通道元件及驱动器,支持1.2V低启动电压和高达22V的输出电压。特性包括90%效率、3A内置MOSFET开关电流、20μA低静态关断电流,输出电压通过外部电阻调节。
芯片特点:
输入1.2V~6V
输出2.4V~22V
内置MOS
480kHz
使能

HX3242是一款紧凑型高效升压DC/DC转换器,集成误差放大器、斜坡发生器、比较器、开关通道元件及驱动器,支持1.2V低启动电压和高达22V的输出电压。特性包括90%效率、3A内置MOSFET开关电流、20μA低静态关断电流,输出电压通过外部电阻调节。
描述HX3242是一款紧凑、高效的低电压升压DC/DC转换器,包括错误放大器、斜坡发生器、比较器、开关元件和驱动器,提供稳定和高效的运行。它具有内部MOSFET,最大开关电流可达3A,启动输入电压低于1.6V,最高输出电压可达22V,开关频率高达450kHz,静态电流仅为20μA。
SMT扩展库
2500个/圆盘
总额¥0