芯片简介
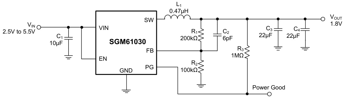
SGM61030是一款高效率、小尺寸同步降压转换器,专为低输入电压应用设计,采用自适应关断时间架构,无需外部补偿。支持2.5V至5.5V输入电压范围,输出电压可调至0.6V~VIN。集成低RDSONMOSFET开关(34mΩ/20mΩ),具备电源良好输出、短路保护及热关断功能。内部包含控制电路、驱动模块和保护机制,适用于紧凑型电源解决方案。
芯片特点:
输入2.5V~5.5V
输出≤3A
内置MOS
2MHz
使能
软启动

SGM61030是一款高效率、小尺寸同步降压转换器,专为低输入电压应用设计,采用自适应关断时间架构,无需外部补偿。支持2.5V至5.5V输入电压范围,输出电压可调至0.6V~VIN。集成低RDSONMOSFET开关(34mΩ/20mΩ),具备电源良好输出、短路保护及热关断功能。内部包含控制电路、驱动模块和保护机制,适用于紧凑型电源解决方案。
描述SGM61030是一款高效、小型化的同步降压转换器,适用于低输入电压应用。该器件具有2.5V到5.5V的输入电压范围,可调输出电压范围为0.6V到输入电压,最高效率可达95%。采用自适应关断时间架构,无需外部补偿,适合紧凑设计。
SMT扩展库
3000个/圆盘
总额¥0
近期成交6单