芯片简介
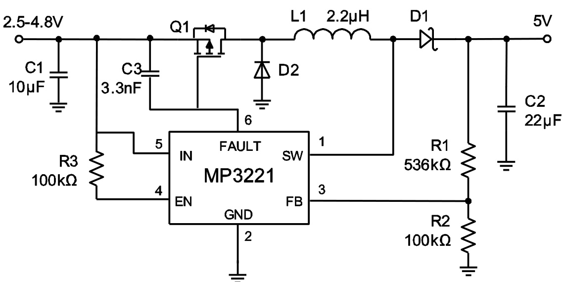
MP3221是一款1.2MHz固定频率的升压转换器,适用于小功率应用。集成88mΩ功率MOSFET和内部软启动补偿,支持输入电压2.5V至6V及输出电压3V至6V。具备FAULT引脚驱动外部PMOS实现输入输出隔离,在关断或短路时完全断开负载,静态电流低于1μA。特性包括短路保护、欠压锁定、过温保护及真输出断开功能。
芯片特点:
输入2.5V~6V
输出3V~6V
内置MOS
1.2MHz
使能
软启动
工业品
MP3221是一款1.2MHz固定频率的升压转换器,适用于小功率应用。集成88mΩ功率MOSFET和内部软启动补偿,支持输入电压2.5V至6V及输出电压3V至6V。具备FAULT引脚驱动外部PMOS实现输入输出隔离,在关断或短路时完全断开负载,静态电流低于1μA。特性包括短路保护、欠压锁定、过温保护及真输出断开功能。
描述DCDC升压,电源输入3V~7V,输出5V~12V方案,MP3221是一款高效率的1.2MHz升压转换器,采用6引脚TSOT23封装,具有内部88mΩ功率MOSFET,适用于小型低功耗应用。该器件能够将三节碱性、NiCd、NiMH电池或单节锂离子电池升压至6V,最大输出电流为1A。它集成了软启动和补偿功能,以减少外部组件数量,实现紧凑解决方案。此外,它还提供了内部断开驱动器,可在关机或输出短路条件下断开输入和输出。
RoHSSMT扩展库
3000个/圆盘
总额¥0