芯片简介
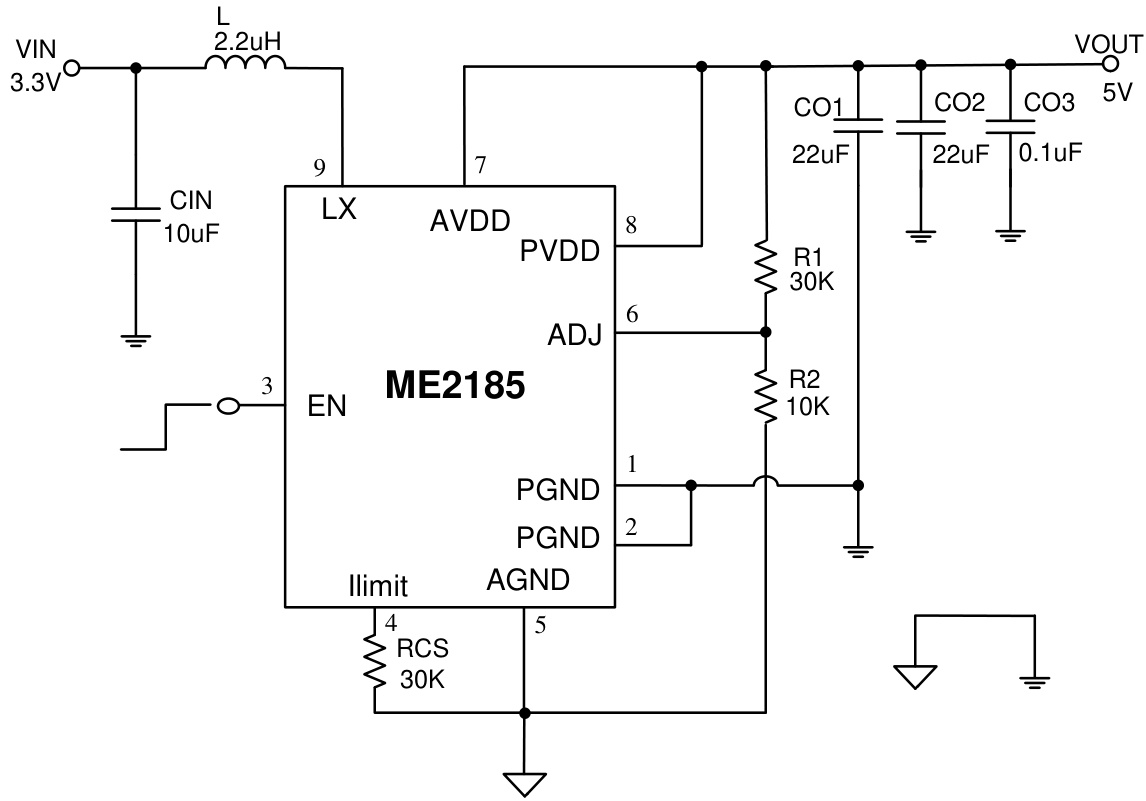
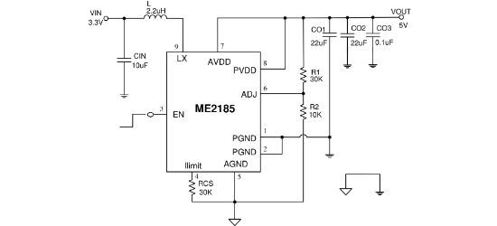
ME2185ASPG是一款同步升压DC/DC转换器,集成参考电压源、振荡电路、误差放大器、PWM/PFM控制电路及可调电流限制功能。采用内部低导通电阻的N沟道和P沟道功率MOSFET,无需外接肖特基二极管,支持高达94%的转换效率。具备软启动、欠压锁定(UVLO)、过热保护(156℃)功能,通过外部电阻可编程调节输出电压,适用于便携式充电器、智能手机等需要高效率升压转换的场景。
芯片特点:
输入2.9V~4.4V
输出可调
输出2.0A
内置MOS
1.0MHz
使能
软启动


ME2185ASPG是一款同步升压DC/DC转换器,集成参考电压源、振荡电路、误差放大器、PWM/PFM控制电路及可调电流限制功能。采用内部低导通电阻的N沟道和P沟道功率MOSFET,无需外接肖特基二极管,支持高达94%的转换效率。具备软启动、欠压锁定(UVLO)、过热保护(156℃)功能,通过外部电阻可编程调节输出电压,适用于便携式充电器、智能手机等需要高效率升压转换的场景。
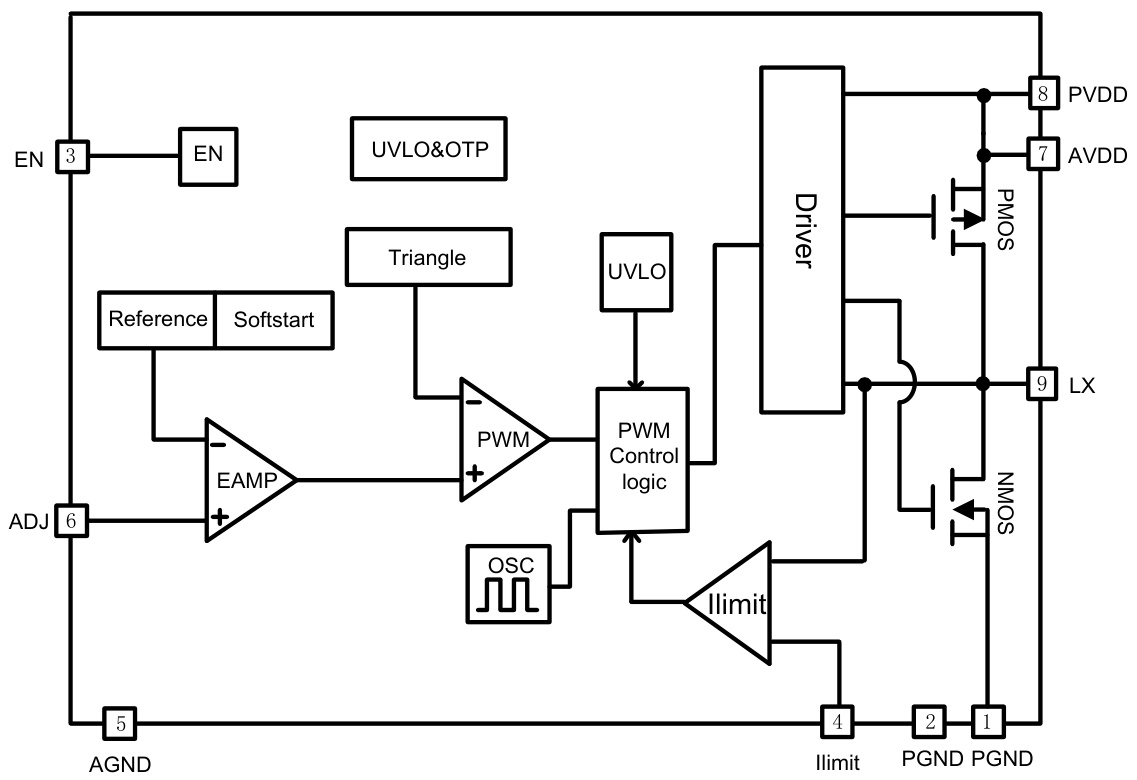
描述ME2185是一款高效率、2A、1.0MHz同步升压DC-DC转换器,适用于需要高效率和高输出电流的应用。它包括参考电压源、振荡电路、误差放大器、相位补偿电路、PWM/PFM开关控制电路和可调输出电流限制电路。
SMT扩展库
3000个/圆盘
总额¥0
近期成交13单